烨弘轩电子最新到货 有最新批号 朱生 13410068358 微信同号 可提供样品 批量 方案 技术资料 技术支持 竭诚为您提供优质服务。需要查询更多产品 www.yhx-group.com 。
LTC7106EDDB#PBF LTC7106EDDB#TRMPBF 有现货 可添加我们联系方式获取最优惠价格
原厂原包原标原装每一片都来自正规渠道每一片都可追溯
±0.8% IDAC 正输出电流准确度 (在整个温度范围内)
±1.5% IDAC 负输出电流准确度 (在整个温度范围内)
符合 PMBus/I2C 标准的串行接口
输入电压范围:2.5V 至 5.5V
当停用时在 IDAC 输出端上呈现高阻抗
宽的 IDAC 工作电压范围 (0.4V 至 2.0V)
7 位可编程 DAC 输出电流用于 DC/DC VOUT 控制
宽范围 IDAC 输出电流:±16μA 至 ±256μA
可编程转换速率:每个位 500ns 至 3ms
采用 10 引脚 (3mm x 2mm) DFN 封装
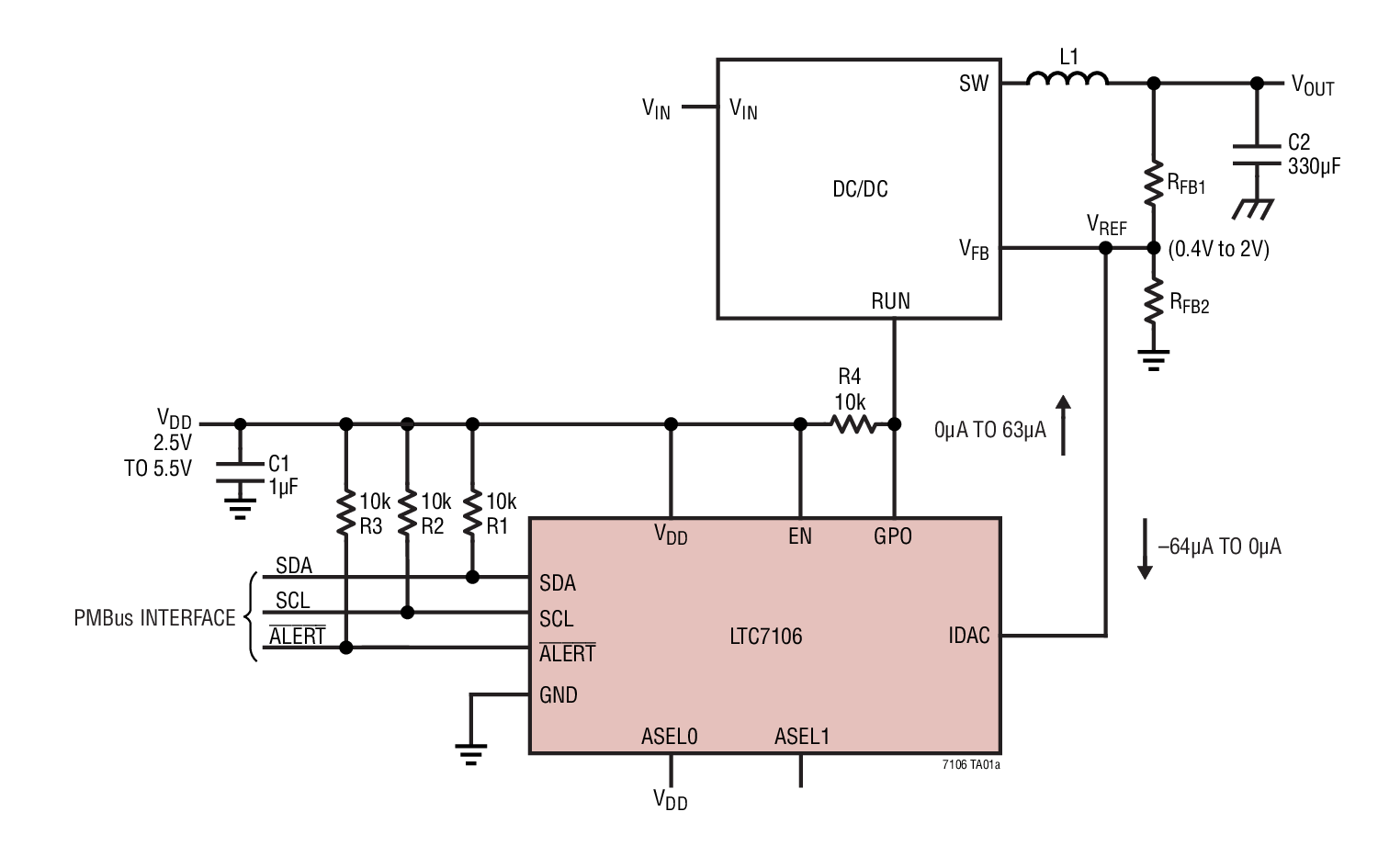
LTC®7106 是一款精准的 PMBus 控制型双向电流数模转换器,其可调节任何基于 VFB 之传统稳压器的输出电压。LTC7106 能与绝大多数电源管理控制器或稳压器配合工作,以实现输出电压的数字控制。内部上电复位电路把 DAC 输出电流保持在零 (高阻抗 IDAC),直到执行一个有效写操作为止。该器件的特点包括一个用于简易连接至几乎任何阻抗电阻分压器的范围位、和一个用于控制 DC/DC 稳压器的 “Run” 或 “Enable” 引脚的漏极开路 GPO 输出。对于大多数应用而言,运用正确的设计可显著地减低电流 DAC 误差。有关 VOUT 准确度的更多细节请见本产品手册的“Application Information”部分。LTC7106 由具有图形用户界面 (GUI) 的 ADI LTpowerPlay® 开发工具提供支持。
应用
通用型电源系统
电信系统
工业应用


LTC7106EDDB#PBF
LTC7106EDDB#TRMPBF
LTC7106EDDB#TRPBF
LTC7106IDDB#PBF
LTC7106IDDB#TRMPBF
LTC7106IDDB#TRPBF
深圳市烨弘轩电子有限公司,我司2011年成立于中国经济特区深圳.我司专注于为全球电子企业提供优质的电子零件供应服务,竭力打造全球品牌元器件零售与批量供应中心。专业经营各类电子元器件(集成电路IC,存储芯片,分立器件,电源,无源元件,连接器,继电器,传感器,光电子,开关,保险元件,紧固件,开发工具,变压器,测试与测量等)。 我们以低成本提供全方位一站式电子元件供应链采购方案,包括但不仅限于电子元件紧急物料搜寻,电子元件齐套供应、电子元件降低成本的长期供应,库存寄售等一系列供应链解决方案。优势供应各类电子组件.
==================
深圳市烨弘轩电子有限公司 重点客户遍布中国内地 港 澳 台地区,另外欧美发达国家以及 一代一路沿线发展中国家我司也有大量长期合作的优质客户。
==================
深圳市烨弘轩电子有限公司 为一般纳税人 可开具17%增值税票 有合作基础可申请月结,延长账期等多种供货付款方式。
==================
公司经营目标:整合全球资源全 芯 全意为您服务。
公司服务宗旨:客户虐我千百遍,我待客户如初恋。
==================
主营 : 主动电子元器件 集成电路 IC 芯片 (AD TI MAX NXP ST LT XILINX ALTERA)等。
==================
联系方式: 您可以通过下面任意一种方式 联系到我们
企业网站:www.yhx-group.com
shype: pretying
阿里旺旺:cd_prety
微信号:yihuazhu666
销售经理:朱宜华 深圳市烨弘轩电子有限公司 深圳市福田区上步工业区204栋5楼东座516室
电话: 0755-82548684 多线
传真: 0755-82523504
手机: 13410068358
QQ : 746277983 1520285168
微信号: yihuazhu666
邮箱: zyh1818118@126.com
==================
烨弘轩电子郑重承诺:
我司所售物料 可提供样品 批量 方案 技术资料 技术支持。所有物料都是 原厂原包原标原装,每一片都来自正规渠道,每一片都可追溯。










