烨弘轩电子最新到货 有最新批号 朱生 13410068358 微信同号 可提供样品 批量 方案 技术资料 技术支持 竭诚为您提供优质服务。需要查询更多产品 www.yhx-group.com 。
LTC3779EFE#TRPBF LTC3779HFE#PBF LTC3779HFE#TRPBF 有现货 可添加我们联系方式获取最优惠价格
原厂原包原标原装每一片都来自正规渠道每一片都可追溯
四开关电流模式单电感器允许 VIN 高于、低于或等于 VOUT
宽 VIN 范围:4.5V 至 150V
宽输出电压范围:1.2V ≤ VOUT ≤ 150V
同步整流:效率高达 99%
±1% 1.2V 电压基准
输入或输出平均电流限制
用于 DRVCC 的内置 LDO 或外部 NMOS LDO
36V EXTVCC LDO 负责为驱动器供电
可编程的 6V 至 10V DRVCC 优化了效率
在升压或降压模式中没有顶端 FET 刷新噪声
在停机期间 VOUT 与 VIN 断接
可锁相的固定频率 (50kHz 至 600kHz)
在启动期间无反向电流
电源良好输出电压监视器
具准确接通门限的 150V 额定电压 RUN 引脚
可编程的输入过压闭锁
针对高电压操作而改进的耐热性能增强型 FE38 TSSOP 封装LTC3779EFE#PBF
LTC3779EFE#TRPBF
LTC3779HFE#PBF
LTC3779HFE#TRPBF
LTC3779IFE#PBF
LTC3779IFE#TRPBF
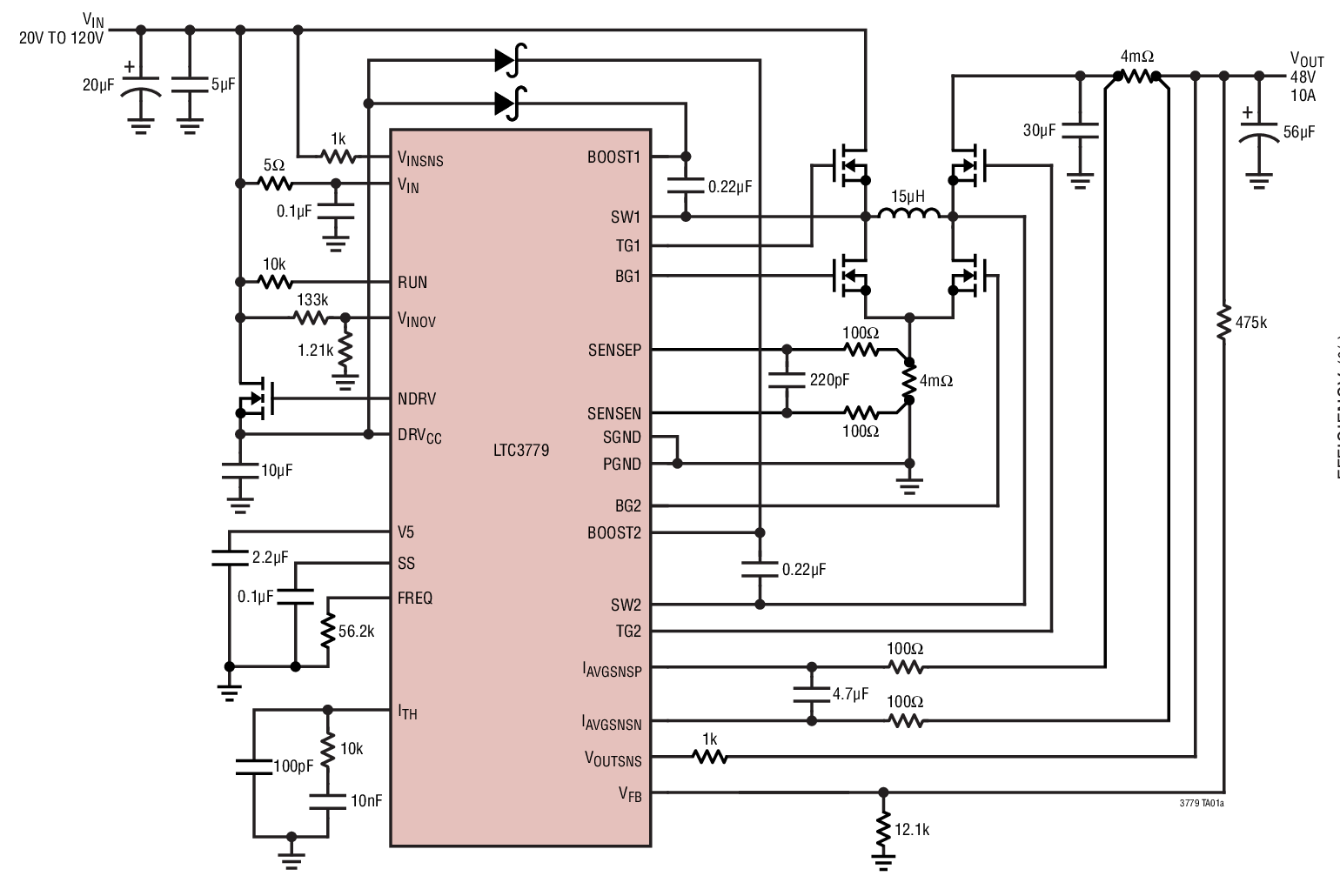
LTC®3779 是一款高性能降压-升压型开关稳压控制器,其可在输入电压高于、低于或等于输出电压的情况下工作。该器件运用了恒定频率电流模式架构,故可提供一个高达 600kHz 的可锁相频率,而一个输入 / 输出恒定电流环路则提供了对电池充电的支持。凭借 4.5V 至 150V 的宽输入和输出范围以及工作区之间的无缝转换,LTC3779 成为了汽车、电信和电池供电型系统的理想选择。LTC3779 具有一个精准的 1.2V 基准和电源良好输出指示器。MODE 引脚能够选择执行脉冲跳跃模式或强制连续操作模式。脉冲跳跃模式在轻负载条件下可实现最高的效率,而强制连续模式则工作于一个恒定的频率以满足噪声敏感型应用的需要。PLLIN 引脚允许将 IC 同步至一个外部时钟。SS 引脚在启动期间使输出电压斜坡上升。电流折返功能电路可限制短路情况下的 MOSFET 热耗散。
应用
工业、汽车、医疗、军事、航空电子


深圳市烨弘轩电子有限公司,我司2011年成立于中国经济特区深圳.我司专注于为全球电子企业提供优质的电子零件供应服务,竭力打造全球品牌元器件零售与批量供应中心。专业经营各类电子元器件(集成电路IC,存储芯片,分立器件,电源,无源元件,连接器,继电器,传感器,光电子,开关,保险元件,紧固件,开发工具,变压器,测试与测量等)。 我们以低成本提供全方位一站式电子元件供应链采购方案,包括但不仅限于电子元件紧急物料搜寻,电子元件齐套供应、电子元件降低成本的长期供应,库存寄售等一系列供应链解决方案。优势供应各类电子组件.
==================
深圳市烨弘轩电子有限公司 重点客户遍布中国内地 港 澳 台地区,另外欧美发达国家以及 一代一路沿线发展中国家我司也有大量长期合作的优质客户。
==================
深圳市烨弘轩电子有限公司 为一般纳税人 可开具17%增值税票 有合作基础可申请月结,延长账期等多种供货付款方式。
==================
公司经营目标:整合全球资源全 芯 全意为您服务。
公司服务宗旨:客户虐我千百遍,我待客户如初恋。
==================
主营 : 主动电子元器件 集成电路 IC 芯片 (AD TI MAX NXP ST LT XILINX ALTERA)等。
==================
联系方式: 您可以通过下面任意一种方式 联系到我们
企业网站:www.yhx-group.com
shype: pretying
阿里旺旺:cd_prety
微信号:yihuazhu666
销售经理:朱宜华 深圳市烨弘轩电子有限公司 深圳市福田区上步工业区204栋5楼东座516室
电话: 0755-82548684 多线
传真: 0755-82523504
手机: 13410068358
QQ : 746277983 1520285168
微信号: yihuazhu666
邮箱: zyh1818118@126.com
==================
烨弘轩电子郑重承诺:
我司所售物料 可提供样品 批量 方案 技术资料 技术支持。所有物料都是 原厂原包原标原装,每一片都来自正规渠道,每一片都可追溯。










