烨弘轩电子最新到货 有最新批号 朱生 13410068358 微信同号 可提供样品 批量 方案 技术资料 技术支持 竭诚为您提供优质服务。需要查询更多产品 www.yhx-group.com 。
LTC4418CUF#PBF LTC4418CUF#TRPBF LTC4418IUF#PBF LTC4418IUF#TRPBF 有现货 可添加我们联系方式获取最优惠价格
原厂原包原标原装每一片都来自正规渠道每一片都可追溯
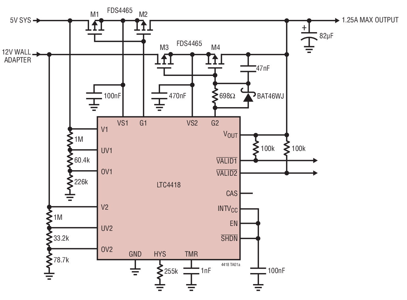
LTC®4418 从两个输入中选择优先级最高的电源
可隔离反向和交叉传导电流
宽的工作电压范围:2.5V 至 40V
可针对电池反接提供 –42V 保护
可容许 60V 的 V1、V2 输入
可调的输入验证时间
快速切换可最大限度减小输出电压降
26μA 的低工作电流
±1.5% 输入过压 / 欠压保护
可调的过压 / 欠压迟滞
可级联以适合更多的输入电源
20 引脚 4mm x 4mm QFN 封装
LTC®4418 可根据优先级和有效性把两个有效电源之一连接至一个公共输出。优先级由引脚分配来确定,V1 被分配了较高的优先级,而 V2 则为较低的优先级。当某个电源的电压连续处于其过压 (OV) 和欠压 (UV) 窗口之内的时间至少为配置的验证时间时,该电源就被定义为“有效”。假如优先级最高的有效输入脱离了 OV/UV 窗口,则立即将该通道断接,并把另一个有效输入连接至公共输出。可将多个 LTC4418 以及三通道器件 LTC4417 级联起来,以在多于 2 个输入之间提供切换。
LTC4418 内置了快速非重叠开关电路以防止发生反向和交叉传导,同时尽量地减少输出压降。栅极驱动器包括一个 6V 箝位以保护外部 MOSFET。一种受控的软启动功能可最大限度地减小启动浪涌电流。当输入电源处于其 OV/UV 窗口之内的持续时间已达到验证时间时,漏极开路 VALID 输出将发出指示信号。验证时间可停用或采用一个外部电容器进行调节。
应用
工业手持式仪器
高可用性系统
电池备份系统
服务器和计算机外设


深圳市烨弘轩电子有限公司,我司2011年成立于中国经济特区深圳.我司专注于为全球电子企业提供优质的电子零件供应服务,竭力打造全球品牌元器件零售与批量供应中心。专业经营各类电子元器件(集成电路IC,存储芯片,分立器件,电源,无源元件,连接器,继电器,传感器,光电子,开关,保险元件,紧固件,开发工具,变压器,测试与测量等)。 我们以低成本提供全方位一站式电子元件供应链采购方案,包括但不仅限于电子元件紧急物料搜寻,电子元件齐套供应、电子元件降低成本的长期供应,库存寄售等一系列供应链解决方案。优势供应各类电子组件.
==================
深圳市烨弘轩电子有限公司 重点客户遍布中国内地 港 澳 台地区,另外欧美发达国家以及 一代一路沿线发展中国家我司也有大量长期合作的优质客户。
==================
深圳市烨弘轩电子有限公司 为一般纳税人 可开具17%增值税票 有合作基础可申请月结,延长账期等多种供货付款方式。
==================
公司经营目标:整合全球资源全 芯 全意为您服务。
公司服务宗旨:客户虐我千百遍,我待客户如初恋。
==================
主营 : 主动电子元器件 集成电路 IC 芯片 (AD TI MAX NXP ST LT XILINX ALTERA)等。
==================
联系方式: 您可以通过下面任意一种方式 联系到我们
企业网站:www.yhx-group.com
shype: pretying
阿里旺旺:cd_prety
微信号:yihuazhu666
销售经理:朱宜华 深圳市烨弘轩电子有限公司 深圳市福田区上步工业区204栋5楼东座516室
电话: 0755-82548684 多线
传真: 0755-82523504
手机: 13410068358
QQ : 746277983 1520285168
微信号: yihuazhu666
邮箱: zyh1818118@126.com
==================
烨弘轩电子郑重承诺:
我司所售物料 可提供样品 批量 方案 技术资料 技术支持。所有物料都是 原厂原包原标原装,每一片都来自正规渠道,每一片都可追溯。










