烨弘轩电子最新到货 有最新批号 朱生 13410068358 微信同号 可提供样品 批量 方案 技术资料 技术支持 竭诚为您提供优质服务。需要查询更多产品 www.yhx-group.com 。
MAX40658ETA+ MAX40658EVKIT# 有现货 可添加我们联系方式获取最优惠价格
原厂原包原标原装每一片都来自正规渠道每一片都可追溯
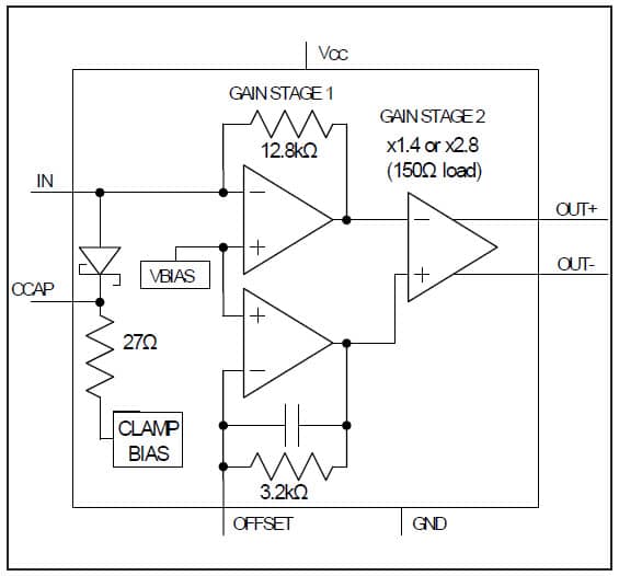
Maxim Integrated MAX40658跨阻抗放大器适用于面向LiDAR应用的光学距离测量接收器。MAX40658非常适合用于距离测量应用,具有低噪声、高增益、低延迟和快速过载恢复等特性。
该放大器具有诸多重要特性,包括45nARMS输入参考噪声、100mA内部钳位、18kΩ (MAX40658) 和36kΩ (MAX40659) 跨阻抗,以及高于360MHz的带宽等。借助偏移输入,可调整输入偏移电流。MAX40658采用+3.3V电源工作,功耗仅为70mW。
特性
45nARMS噪声
提供两个跨阻抗值
18kΩ (MAX40658)
36kΩ (MAX40659)
360MHz最低带宽
针对高达100mA输入电流的内部钳位
偏移调整输入
70mW功率耗散
3.3V工作电压
应用
光学距离测量
LIDAR接收器
工业安全系统
自动驾驶系统
MAX40658ETA+ 制造商: Maxim Integrated
产品种类: 跨阻抗放大器
系列: MAX40658/MAX40659
通道数量: 2 Channel
3dB带宽: 520 MHz
GBP-增益带宽产品: -
SR - 转换速率 : -
每个通道的输出电流: -
Ib - 输入偏流: -
Vos - 输入偏置电压 : -
In—输入噪声电流密度: 2.1 pA/sqrt Hz
电源电压-最大: 3.63 V
电源电压-最小: 2.97 V
工作电源电流: 21 mA
最大工作温度: + 85 C
最小工作温度: - 40 C
安装风格: SMD/SMT
封装 / 箱体: TDFN-8
封装: Tube
放大器类型: Transimpedance
阻抗: 18 kOhms
产品: Transimpedance Amplifiers
商标: Maxim Integrated
关闭: No Shutdown
开发套件: MAX40658EVKIT#
Pd-功率耗散: 1904.8 mW
工厂包装数量: 100

Maxim Integrated MAX40658评估套件是经过完全组装的电气演示套件,用于评估MAX40658和MAX40659跨阻抗放大器。MAX40658评估套件设有一个可与IC连接的电气接口,该IC与光电二极管相似,但不完全相同。MAX40658评估套件PCB预装有MAX40658AETA+ 18.3kΩ跨阻抗器件。
可方便地对MAX40658 +3.3V放大器进行电气评估
评估套件设计用于50Ω接口
温度范围:-40°C至+85°C
评估8-TDFN-EP MAX40658AETA+器件
包含易于使用的元件
经过验证的PCB布局
全面组装并经过测试
MAX40658EVKIT# 制造商: Maxim Integrated
产品种类: 放大器 IC 开发工具 产品: Evaluation Kits
类型: Transimpedance / Switched Integrator
工具用于评估: MAX40658
工作电源电压: 3.3 V
描述/功能: Evaluates the MAX40658 transimpedance amplifier
系列: MAX40658/MAX40659
商标: Maxim Integrated
最大工作温度: + 85 C
最小工作温度: - 40 C
工厂包装数量: 1
深圳市烨弘轩电子有限公司,我司2011年成立于中国经济特区深圳.我司专注于为全球电子企业提供优质的电子零件供应服务,竭力打造全球品牌元器件零售与批量供应中心。专业经营各类电子元器件(集成电路IC,存储芯片,分立器件,电源,无源元件,连接器,继电器,传感器,光电子,开关,保险元件,紧固件,开发工具,变压器,测试与测量等)。 我们以低成本提供全方位一站式电子元件供应链采购方案,包括但不仅限于电子元件紧急物料搜寻,电子元件齐套供应、电子元件降低成本的长期供应,库存寄售等一系列供应链解决方案。优势供应各类电子组件.
==================
深圳市烨弘轩电子有限公司 重点客户遍布中国内地 港 澳 台地区,另外欧美发达国家以及 一代一路沿线发展中国家我司也有大量长期合作的优质客户。
==================
深圳市烨弘轩电子有限公司 为一般纳税人 可开具17%增值税票 有合作基础可申请月结,延长账期等多种供货付款方式。
==================
公司经营目标:整合全球资源全 芯 全意为您服务。
公司服务宗旨:客户虐我千百遍,我待客户如初恋。
==================
主营 : 主动电子元器件 集成电路 IC 芯片 (AD TI MAX NXP ST LT XILINX ALTERA)等。
==================
联系方式: 您可以通过下面任意一种方式 联系到我们
企业网站:www.yhx-group.com
shype: pretying
阿里旺旺:cd_prety
微信号:yihuazhu666
销售经理:朱宜华 深圳市烨弘轩电子有限公司 深圳市福田区上步工业区204栋5楼东座516室
电话: 0755-82548684 多线
传真: 0755-82523504
手机: 13410068358
QQ : 746277983 1520285168
微信号: yihuazhu666
邮箱: zyh1818118@126.com
==================
烨弘轩电子郑重承诺:
我司所售物料 可提供样品 批量 方案 技术资料 技术支持。所有物料都是 原厂原包原标原装,每一片都来自正规渠道,每一片都可追溯。










