烨弘轩电子最新到货 有最新批号 朱生 13410068358 微信同号 可提供样品 批量 方案 技术资料 技术支持 竭诚为您提供优质服务。需要查询更多产品 www.yhx-group.com 。
LTC3861IUH-1#PBF LTC3861EUHE#PBF 有现货 可添加我们联系方式获取最优惠价格
原厂原包原标原装每一片都来自正规渠道每一片都可追溯
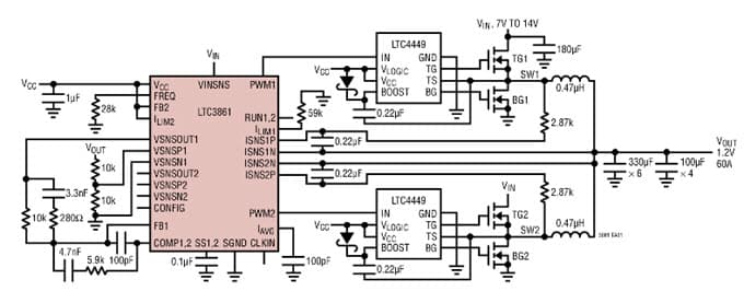
Linear Technology/Analog Devices多相降压电压模式直流/直流控制器是具有精确电流共享的外部电源开关降压控制器。LTC7851和LTC3861的电源电压范围为3V至5.5V,电压基准为±0.75% 0.6V。无损电流检测用于输出电流检测或维持相间电流平衡并提供过电流保护。直流/直流控制器非常适合用于具有内部电流检测功能的DrMOS器件。
LTC3861特性
使用电源块、DrMOS或外部栅极驱动器与MOSFET进行操作
恒定频率电压模式控制,具有精确电流共享
电压基准:±0.75% 0.6V
双路差分输出电压感测放大器
多相能力—高达12相操作
可编程电流限制
向预偏置负载安全供电
可编程或PLL可同步开关频率高达2.25MHz
使用电感器DCR的无损电流检测或采用检测电阻器的精密电流检测
VCC范围:3V至5.5V
VIN 范围:3V至24V
电源良好输出电压监控器
输出电压跟踪能力
可编程软启动
可采用36引脚5mm x 6mm QFN封装
LTC7851特性
使用电源块、DrMOS或外部栅极驱动器与MOSFET进行操作
电压模式控制,具有精确电流共享
电压基准:±0.75% 0.6V
四差分输出电压感测放大器
多相能力
可锁相固定频率为250kHz至2.25MHz
使用电感器DCR的无损电流检测、采用检测电阻器的精密电流检测或采用集成电流检测的DrMOS
VCC范围:3V至5.5V
VOUT范围:0.6V至VCC – 0.5V
电源良好输出电压监视器
输出电压跟踪能力,具有软启动功能
可采用58引脚5mm x 9mm QFN封装
应用
大电流分布式电源系统
DSP、FPGA和ASIC供电
数据通信、电信和计算系统
工业电源
LTC7851IUHH-1#PBF
LTC3861IUH-1#PBF
LTC3861EUHE#PBF
LTC3861EUHE#TRPBF
LTC3861IUHE#PBF
LTC3861EUH-1#PBF
LTC7851EUHH-1#PBF
LTC3861EUH-1#TRPBF
LTC3861IUH-1#TRPBF
LTC3861IUHE#TRPBF
LTC7851EUHH#TRPBF
LTC7851IUHH#PBF
LTC7851EUHH#PBF
LTC7851EUHH-1#TRPBF
LTC7851
LTC3861

LTC3861IUH-1#PBF 制造商: Analog Devices Inc.
产品种类: 开关稳压器
RoHS: 详细信息
安装风格: SMD/SMT
封装 / 箱体: QFN-32
输出电压: 0.6 V to 5.5 V
输出电流: 40 A
输出端数量: 2 Output
最大输入电压: 24 V
拓扑结构: Buck
最小输入电压: 3 V
开关频率: 2.25 MHz
最小工作温度: - 40 C
最大工作温度: + 125 C
资格: AEC-Q100
系列: LTC3861-1
输入电压: 3 V to 24 V
静态电流: 30 mA
类型: Switching Regulator
商标: Analog Devices / Linear Technology
关闭: Shutdown
开发套件: -
工作电源电流: 30 mA
工厂包装数量: 73
电源电压-最小: 3 V
单位重量: 25 mg
深圳市烨弘轩电子有限公司,我司2011年成立于中国经济特区深圳.我司专注于为全球电子企业提供优质的电子零件供应服务,竭力打造全球品牌元器件零售与批量供应中心。专业经营各类电子元器件(集成电路IC,存储芯片,分立器件,电源,无源元件,连接器,继电器,传感器,光电子,开关,保险元件,紧固件,开发工具,变压器,测试与测量等)。 我们以低成本提供全方位一站式电子元件供应链采购方案,包括但不仅限于电子元件紧急物料搜寻,电子元件齐套供应、电子元件降低成本的长期供应,库存寄售等一系列供应链解决方案。优势供应各类电子组件.
==================
深圳市烨弘轩电子有限公司 重点客户遍布中国内地 港 澳 台地区,另外欧美发达国家以及 一代一路沿线发展中国家我司也有大量长期合作的优质客户。
==================
深圳市烨弘轩电子有限公司 为一般纳税人 可开具17%增值税票 有合作基础可申请月结,延长账期等多种供货付款方式。
==================
公司经营目标:整合全球资源全 芯 全意为您服务。
公司服务宗旨:客户虐我千百遍,我待客户如初恋。
==================
主营 : 主动电子元器件 集成电路 IC 芯片 (AD TI MAX NXP ST LT XILINX ALTERA)等。
==================
联系方式: 您可以通过下面任意一种方式 联系到我们
企业网站:www.yhx-group.com
shype: pretying
阿里旺旺:cd_prety
微信号:yihuazhu666
销售经理:朱宜华 深圳市烨弘轩电子有限公司 深圳市福田区上步工业区204栋5楼东座516室
电话: 0755-82548684 多线
传真: 0755-82523504
手机: 13410068358
QQ : 746277983 1520285168
微信号: yihuazhu666
邮箱: zyh1818118@126.com
==================
烨弘轩电子郑重承诺:
我司所售物料 可提供样品 批量 方案 技术资料 技术支持。所有物料都是 原厂原包原标原装,每一片都来自正规渠道,每一片都可追溯。










