烨弘轩电子最新到货 有最新批号 朱生 13410068358 微信同号 可提供样品 批量 方案 技术资料 技术支持 竭诚为您提供优质服务。需要查询更多产品 www.yhx-group.com 。
LT3091EDE#PBF 有现货 可添加我们联系方式获取最优惠价格
原厂原包原标原装每一片都来自正规渠道每一片都可追溯
LT3091EDE#PBF LT3090IDD#PBF 制造商: Analog Devices Inc.
产品种类: 低压差稳压器
安装风格: SMD/SMT
封装 / 箱体: DFN-14
输出电压: 0 V to - 32 V
输出电流: 1.5 A
输出端数量: 1 Output
极性: Negative
最大输入电压: - 1.5 V
最小输入电压: - 36 V
输出类型: Adjustable
最小工作温度: - 40 C
最大工作温度: + 125 C
负载调节: 1.2 mV
系列: LT3091
回动电压: 0.3 V
产品: LDO Linear Regulators
类型: Negative Linear Regulators
商标: Analog Devices / Linear Technology
回动电压—最大值: 360 mV
PSRR/纹波抑制—典型值: 85 dB
开发套件: DC2276A
线路调整率: 2.5 uV/V
工作电源电流: 1.2 mA
工厂包装数量: 91
![81}N])%SD@MG7M[](FEEZAE.jpg](/Public/common/script/ueditor/php/../../../../../Uploads/ueditor/20180305/15202175229592.jpg)

新产品供应中:
LT3091EDE#PBF
LT3090IDD#PBF
LT3090MPMSE#PBF
LT3090IMSE#PBF
LT3090EDD#PBF
LT3090EMSE#PBF
LT3091IR#PBF
LT3091IFE#PBF
LT3091IDE#PBF
LT3091ER#PBF
LT3090MPDD#PBF
LT3090IDD#TRPBF
LT3090HDD#PBF
LT3090HMSE#PBF
LT3091EDE#TRPBF
LT3090HDD#TRPBF
LT3090EMSE#TRPBF
LT3091EFE#PBF
LT3090MPMSE#TRPBF
LT3090MPDD#TRPBF
LT3091ET7#PBF
LT3091IT7#PBF
LT3091IDE#TRPBF
LT3091HT7#PBF
LT3091HR#PBF
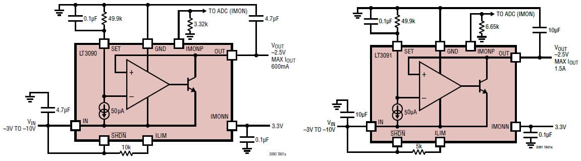
Linear Technology/Analog Devices LT3090和LT3091负线性稳压器可增加输出电流或在表面贴装型电路板上传播热量。LT3090和LT3091设计为在一个高精度的电流基准之后安放了一个高性能的轨到轨电压缓冲器。该稳压器可用于要求精准输出、高电流(无散热器)、至零的输出可调节能力和低压差电压的应用。该器件还可配置为一个三端浮动稳压器。
特性
单个电阻器设定输出电压
50μA SET引脚电流:±1%初始准确度
可编程电流限值
正或负输出电流监视器
可并联以提供更高的电流和热量传播
低压差电压:300mV
低输出噪声:18μVRMS(10Hz至100kHz)
可配置为三端浮动稳压器
轨到轨输出电压范围:0V至–32V
正/负停机逻辑或UVLO
宽输入电压范围:–1.5V至–36V
可编程电缆压降补偿
负载调节:1.2mV(1mA至600mA)
采用4.7μF(最小值)输出电容器时可实现稳定
采用陶瓷电容器或钽电容器时可实现稳定
应用
用于开关电源的后置稳压器
低噪声仪表和射频电源
坚固型工业电源
高精度电源

深圳市烨弘轩电子有限公司,我司2011年成立于中国经济特区深圳.我司专注于为全球电子企业提供优质的电子零件供应服务,竭力打造全球品牌元器件零售与批量供应中心。专业经营各类电子元器件(集成电路IC,存储芯片,分立器件,电源,无源元件,连接器,继电器,传感器,光电子,开关,保险元件,紧固件,开发工具,变压器,测试与测量等)。 我们以低成本提供全方位一站式电子元件供应链采购方案,包括但不仅限于电子元件紧急物料搜寻,电子元件齐套供应、电子元件降低成本的长期供应,库存寄售等一系列供应链解决方案。优势供应各类电子组件.
==================
深圳市烨弘轩电子有限公司 重点客户遍布中国内地 港 澳 台地区,另外欧美发达国家以及 一代一路沿线发展中国家我司也有大量长期合作的优质客户。
==================
深圳市烨弘轩电子有限公司 为一般纳税人 可开具17%增值税票 有合作基础可申请月结,延长账期等多种供货付款方式。
==================
公司经营目标:整合全球资源全 芯 全意为您服务。
公司服务宗旨:客户虐我千百遍,我待客户如初恋。
==================
主营 : 主动电子元器件 集成电路 IC 芯片 (AD TI MAX NXP ST LT XILINX ALTERA)等。
==================
联系方式: 您可以通过下面任意一种方式 联系到我们
企业网站:www.yhx-group.com
shype: pretying
阿里旺旺:cd_prety
微信号:yihuazhu666
销售经理:朱宜华 深圳市烨弘轩电子有限公司 深圳市福田区上步工业区204栋5楼东座516室
电话: 0755-82548684 多线
传真: 0755-82523504
手机: 13410068358
QQ : 746277983 1520285168
微信号: yihuazhu666
邮箱: zyh1818118@126.com
==================
烨弘轩电子郑重承诺:
我司所售物料 可提供样品 批量 方案 技术资料 技术支持。所有物料都是 原厂原包原标原装,每一片都来自正规渠道,每一片都可追溯。










