烨弘轩电子最新到货 有最新批号 朱生 13410068358 微信同号 可提供样品 批量 方案 技术资料 技术支持 竭诚为您提供优质服务。需要查询更多产品 www.yhx-group.com 。
MAX14828ATG+ 有现货 可添加我们联系方式获取最优惠价格
原厂原包原标原装每一片都来自正规渠道每一片都可追溯
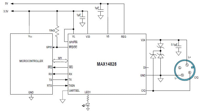
Maxim Integrated MAX14828 IO-Link器件收发器集成了工业传感器中的高压功能,并设有一个具有有源反向极性保护功能的超低功耗驱动器。MAX14828设有辅助数字输入和可支持固件更新的UART接口。借助高电压容差,可使用微型TVS,并简化了瞬态保护。
该器件设有灵活的控制接口。引脚控制逻辑输入允许采用不使用微控制器的开关传感器进行操作。对于使用微控制器的传感器,可使用一个带多种诊断功能的SPI接口。
对于IO-Link操作,提供一个UART接口,允许连接微控制器的UART。利用多路复用UART/SPI选项,可使用一个串行微控制器接口用于共享SPI和UART接口。
特性
针对小型传感器的低功率耗散
驱动器导通电阻:1.2Ω(典型值)
驱动100mA负载时,功率耗散为50mW(典型值)
可配置性和集成度高,减少了SKU
24V辅助数字输入
可选择驱动器电流:50mA - 250mA
SPI 或引脚控制接口,用于配制和监控
多复用器 SPI/UART 接口选择
5V和3.3V线性稳压器
可选外部晶体管支持更高的稳压器负载能力
集成LED驱动器
与MAX14827A引脚和软件兼容
稳健通信
接口和电源引脚的绝对最大额定值为65V,因此可实现灵活的TVS保护
突波滤波器可改进突波复原和噪声
热关断
热插拔电源保护
全部传感器接口输入/输出的反极性保护
工作温度范围:-40°C 至 +125°C
应用
工业传感器
IO-Link传感器和执行器
安全应用

MAX14828ATG+ 制造商: Maxim Integrated
产品种类: 传感器接口
类型: IO-Link Device Transceiver
接口类型: SPI, UART
电源电压-最大: 36 V
电源电压-最小: 9 V
工作电源电流: 580 uA
最小工作温度: - 40 C
最大工作温度: + 125 C
安装风格: SMD/SMT
封装 / 箱体: TQFN-EP-24
输出电流: 30 mA
输出电压: 3.3 V, 5 V
产品: IO-Link Transceivers
系列: MAX14828
商标: Maxim Integrated
通道数量: 2 Channel
开发套件: MAX14828EVKIT#
NumOfPackaging: 1
工作电源电压: 9 V to 36 V
Pd-功率耗散: 1816 mW
工厂包装数量: 75
深圳市烨弘轩电子有限公司,我司2011年成立于中国经济特区深圳.我司专注于为全球电子企业提供优质的电子零件供应服务,竭力打造全球品牌元器件零售与批量供应中心。专业经营各类电子元器件(集成电路IC,存储芯片,分立器件,电源,无源元件,连接器,继电器,传感器,光电子,开关,保险元件,紧固件,开发工具,变压器,测试与测量等)。 我们以低成本提供全方位一站式电子元件供应链采购方案,包括但不仅限于电子元件紧急物料搜寻,电子元件齐套供应、电子元件降低成本的长期供应,库存寄售等一系列供应链解决方案。优势供应各类电子组件.
==================
深圳市烨弘轩电子有限公司 重点客户遍布中国内地 港 澳 台地区,另外欧美发达国家以及 一代一路沿线发展中国家我司也有大量长期合作的优质客户。
==================
深圳市烨弘轩电子有限公司 为一般纳税人 可开具17%增值税票 有合作基础可申请月结,延长账期等多种供货付款方式。
==================
公司经营目标:整合全球资源全 芯 全意为您服务。
公司服务宗旨:客户虐我千百遍,我待客户如初恋。
==================
主营 : 主动电子元器件 集成电路 IC 芯片 (AD TI MAX NXP ST LT XILINX ALTERA)等。
==================
联系方式: 您可以通过下面任意一种方式 联系到我们
企业网站:www.yhx-group.com
shype: pretying
阿里旺旺:cd_prety
微信号:yihuazhu666
销售经理:朱宜华 深圳市烨弘轩电子有限公司 深圳市福田区上步工业区204栋5楼东座516室
电话: 0755-82548684 多线
传真: 0755-82523504
手机: 13410068358
QQ : 746277983 1520285168
微信号: yihuazhu666
邮箱: zyh1818118@126.com
==================
烨弘轩电子郑重承诺:
我司所售物料 可提供样品 批量 方案 技术资料 技术支持。所有物料都是 原厂原包原标原装,每一片都来自正规渠道,每一片都可追溯。










