烨弘轩电子最新到货 有最新批号 朱生 13410068358 微信同号 可提供样品 批量 方案 技术资料 技术支持 竭诚为您提供优质服务。需要查询更多产品 www.yhx-group.com 。
CDSOT23-T24CAN-Q 有现货 可添加我们联系方式获取最优惠价格
原厂原包原标原装每一片都来自正规渠道每一片都可追溯
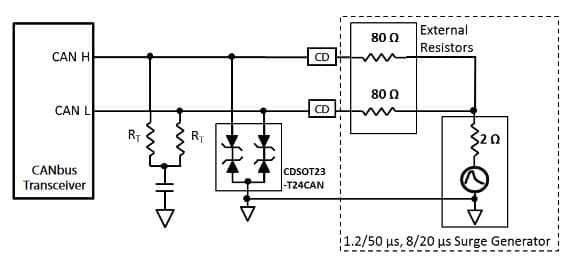
Bourns CDSOT23-T24CAN-Q CANbus保护器是符合AEC-Q101标准的浪涌保护器,适用于汽车应用的CAN接口。CDSOT23-T24CAN-Q采用SOT23-3封装,设有双路双向TVS,用于保护单个CAN接口的两条线路。这些Bourns CANbus保护器具有26.2V的最小击穿电压,因此非常适合用于具有用于24V电源错接的内部电路的收发器。
CDSOT23-T24CAN-Q可提供符合IEC 61000-4-2标准的±30kV接触放电ESD保护,以及符合IEC 61000-4-5(1级)标准的500V浪涌保护。Bourns CDSOT23-T24CAN-Q可提高汽车和工业CANbus系统的可靠性。另外,该系列还提高了对抗ESD和其他瞬态电压事件的鲁棒性。

特性
用于两条I/O线路的单一器件
电容低,可用于高速CANbus
IEC 61000-4-2 30kV ESD
IEC 61000-4-5(1级,CWG 1.2/50)500V浪涌
符合RoHS指令

规格
断态重复峰值电压:24V
非重复峰值脉冲电流:8A(8/20μs波形)
非重复峰值脉冲电流:6A(1.2/25μs波形)
30kV ESD(IEC 61000-4-2接触放电)
工作结温:-40ºC至+150ºC
最大漏电流:100nA
最小击穿电压:26.2V
应用
高速CANbus
汽车产品
工业控制网络
智能配电系统 (SDS)
DeviceNet™
工厂和过程自动化系统
深圳市烨弘轩电子有限公司,我司2011年成立于中国经济特区深圳.我司专注于为全球电子企业提供优质的电子零件供应服务,竭力打造全球品牌元器件零售与批量供应中心。专业经营各类电子元器件(集成电路IC,存储芯片,分立器件,电源,无源元件,连接器,继电器,传感器,光电子,开关,保险元件,紧固件,开发工具,变压器,测试与测量等)。 我们以低成本提供全方位一站式电子元件供应链采购方案,包括但不仅限于电子元件紧急物料搜寻,电子元件齐套供应、电子元件降低成本的长期供应,库存寄售等一系列供应链解决方案。优势供应各类电子组件.
==================
深圳市烨弘轩电子有限公司 重点客户遍布中国内地 港 澳 台地区,另外欧美发达国家以及 一代一路沿线发展中国家我司也有大量长期合作的优质客户。
==================
深圳市烨弘轩电子有限公司 为一般纳税人 可开具17%增值税票 有合作基础可申请月结,延长账期等多种供货付款方式。
==================
公司经营目标:整合全球资源全 芯 全意为您服务。
公司服务宗旨:客户虐我千百遍,我待客户如初恋。
==================
主营 : 主动电子元器件 集成电路 IC 芯片 (AD TI MAX NXP ST LT XILINX ALTERA)等。
==================
联系方式: 您可以通过下面任意一种方式 联系到我们
企业网站:www.yhx-group.com
shype: pretying
阿里旺旺:cd_prety
微信号:yihuazhu666
销售经理:朱宜华 深圳市烨弘轩电子有限公司 深圳市福田区上步工业区204栋5楼东座516室
电话: 0755-82548684 多线
传真: 0755-82523504
手机: 13410068358
QQ : 746277983 1520285168
微信号: yihuazhu666
邮箱: zyh1818118@126.com
==================
烨弘轩电子郑重承诺:
我司所售物料 可提供样品 批量 方案 技术资料 技术支持。所有物料都是 原厂原包原标原装,每一片都来自正规渠道,每一片都可追溯。










