烨弘轩电子最新到货 有最新批号 朱生 13410068358 微信同号 可提供样品 批量 方案 技术资料 技术支持 竭诚为您提供优质服务。需要查询更多产品 www.yhx-group.com 。
LMS3655MMRNLR有现货 可添加我们联系方式获取最优惠价格
原厂原包原标原装每一片都来自正规渠道每一片都可追溯
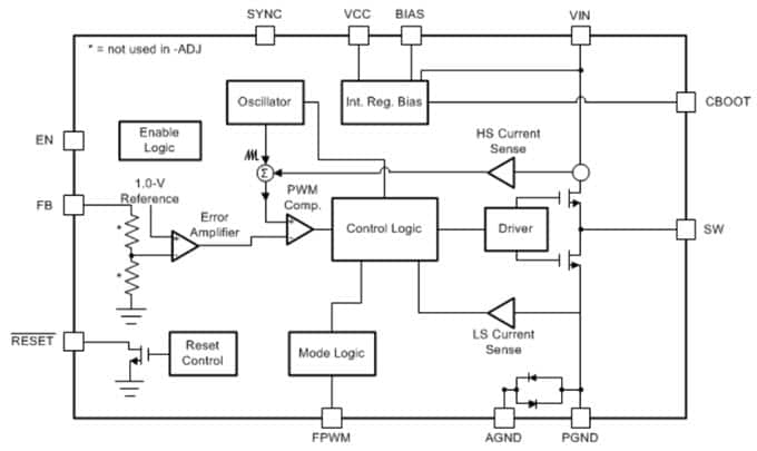
Texas Instruments LMS3635-Q1和LMS3655/LMS3655-Q1 36V同步降压转换器优化用于高性能应用,提供3.3V、5V输出电压或1V至15V可调输出电压。这些器件可在PWM和PFM模式之间无缝转换,且静态电流低,因此可在所有负载下实现高效率和卓越的瞬态响应。LMS3655-Q1设有先进的高速电路,能够以400kHz的固定频率将24V输入调节为3.3V输出,同时实现5.5A的连续负载电流。该器件采用创新型频率折返架构,因此能够仅通过3.5V的输入电压来调节3.3V输出。输入电压最高可达36V,瞬态容限高达42V,简化了输入浪涌保护设计。LMS3635-Q1和LMS3655-Q1器件符合汽车应用类AEC-Q100标准。
将12V转换为5V时,具有96%的峰值效率
低EMI和开关噪声
最大限度地减少了开关节点振铃
伪随机扩频
400kHz (±10%) 固定开关频率
结温范围:–40°C至+150°C
外部频率同步
RESET输出,带内部滤波器和3ms释放计时器
自动轻负载模式,用于提高效率
引脚可选强制PWM模式
内置补偿、软启动、限流、热关断以及UVLO

LMS3655MMRNLR制造商: Texas Instruments
产品种类: 开关稳压器
安装风格: SMD/SMT
封装 / 箱体: VQFN-HR-22
输出电压: 1 V to 15 V
输出电流: 5.5 A
输出端数量: 1 Output
最大输入电压: 36 V
拓扑结构: Buck
最小输入电压: 3.9 V
开关频率: 400 kHz
最小工作温度: - 40 C
最大工作温度: + 125 C
系列: LMS3655
封装: Cut Tape
封装: MouseReel
封装: Reel
输入电压: 3.9 V to 36 V
工作温度范围: - 40 C to + 125 C
静态电流: 7.5 uA
类型: Step-Down Converter
商标: Texas Instruments
关闭: Shutdown
开发套件: LMS3655MQEVM
湿度敏感性: Yes
产品类型: Switching Voltage Regulators
工厂包装数量: 3000
子类别: PMIC - Power Management ICs
电源电压-最小: 3.9 V
LMS3655MMRNLR
LMS3655MMRNLT
LMS3655NQRNLTQ1
LMS3635NQRNLTQ1
LMS3655LQRNLTQ1
LMS36553QRNLTQ1
LMS3655AQRNLTQ1
LMS3655MQRNLTQ1
LMS36555QRNLTQ1
LMS3635AQRNLTQ1
LMS36355QRNLTQ1
LMS3655AMRNLT
LMS36353QRNLTQ1
LMS3635LQRNLTQ1
LMS3635MQRNLTQ1
LMS36353QRNLRQ1
LMS3635MQRNLRQ1
LMS36555QRNLRQ1
LMS3655NQRNLRQ1
LMS3655MQRNLRQ1
LMS36355QRNLRQ1
LMS36553QRNLRQ1
LMS3655AMRNLR
LMS3635AQRNLRQ1
LMS3635LQRNLRQ1
LMS3655AQRNLRQ1
LMS3635NQRNLRQ1

深圳市烨弘轩电子有限公司,我司2011年成立于中国经济特区深圳.我司专注于为全球电子企业提供优质的电子零件供应服务,竭力打造全球品牌元器件零售与批量供应中心。专业经营各类电子元器件(集成电路IC,存储芯片,分立器件,电源,无源元件,连接器,继电器,传感器,光电子,开关,保险元件,紧固件,开发工具,变压器,测试与测量等)。 我们以低成本提供全方位一站式电子元件供应链采购方案,包括但不仅限于电子元件紧急物料搜寻,电子元件齐套供应、电子元件降低成本的长期供应,库存寄售等一系列供应链解决方案。优势供应各类电子组件.
==================
深圳市烨弘轩电子有限公司 重点客户遍布中国内地 港 澳 台地区,另外欧美发达国家以及 一代一路沿线发展中国家我司也有大量长期合作的优质客户。
==================
深圳市烨弘轩电子有限公司 为一般纳税人 可开具17%增值税票 有合作基础可申请月结,延长账期等多种供货付款方式。
==================
公司经营目标:整合全球资源全 芯 全意为您服务。
公司服务宗旨:客户虐我千百遍,我待客户如初恋。
==================
主营 : 主动电子元器件 集成电路 IC 芯片 (AD TI MAX NXP ST LT XILINX ALTERA)等。
==================
联系方式: 您可以通过下面任意一种方式 联系到我们
企业网站:www.yhx-group.com
shype: pretying
阿里旺旺:cd_prety
微信号:yihuazhu666
销售经理:朱宜华 深圳市烨弘轩电子有限公司 深圳市福田区上步工业区204栋5楼东座516室
电话: 0755-82548684 多线
传真: 0755-82523504
手机: 13410068358
QQ : 746277983 1520285168
微信号: yihuazhu666
邮箱: zyh1818118@126.com
==================
烨弘轩电子郑重承诺:
我司所售物料 可提供样品 批量 方案 技术资料 技术支持。所有物料都是 原厂原包原标原装,每一片都来自正规渠道,每一片都可追溯。










