烨弘轩电子最新到货 有最新批号 朱生 13410068358 微信同号 可提供样品 批量 方案 技术资料 技术支持 竭诚为您提供优质服务。需要查询更多产品 www.yhx-group.com 。
INA828IDR有现货 可添加我们联系方式获取最优惠价格
原厂原包原标原装每一片都来自正规渠道每一片都可追溯
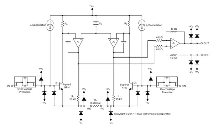
Texas Instruments INA828 50μV偏置、7nV/√Hz噪声、低功耗、精密仪表放大器可在极宽的单电源或双电源范围内工作,并具有低功耗。该器件可通过单一外部电阻器在1至1000范围内设置任一增益。新型超级β输入晶体管通过该器件提供极低的输入失调电压、失调电压漂移、输入偏置电流以及输入电压和电流噪声,并具有出色的精度。
该器件设有额外电路,可保护输入免受高达±40V过压的损害。INA828经过优化,可提供出色的共模抑制比。在G=1时,在整个输入共模范围内的共模抑制比超过90dB。
该器件可在高达±18V的双电源和5V的单电源下工作,非常适合用于低压运行。INA828的工作温度范围为–40°C至+125°C,采用8引脚SOIC封装

特性
精密仪表放大器的发展过程:
第二代:INA828
第一代:INA128
低失调电压:50µV(最大值)
增益漂移:5ppm/°C (G=1),50ppm/°C (G > 1)
噪声:7nV/√Hz
带宽:2.0MHz (G = 1),260kHz (G = 100)
与1nF容性负载搭配可稳定工作
输入保护:高达±40V
共模抑制:110dB,最小值 (G = 10)
电源抑制:100dB,最小值 (G = 1)
电源电流:650µA(最大值)

INA828IDR制造商: Texas Instruments
产品种类: 仪表放大器
系列: INA828
通道数量: 1 Channel
GBP-增益带宽产品: -
SR - 转换速率 : 1.2 V/us
CMRR - 共模抑制比: 140 dB
Ib - 输入偏流: 600 pA
Vos - 输入偏置电压 : 50 uV
最大输入电阻: 40 kOhms
电源电压-最大: 36 V
电源电压-最小: 4.5 V
工作电源电流: 600 uA
最小工作温度: - 40 C
最大工作温度: + 125 C
安装风格: SMD/SMT
封装 / 箱体: SOIC-8
封装: Cut Tape
封装: MouseReel
封装: Reel
产品: Instrumentation Amplifiers
商标: Texas Instruments
关闭: No Shutdown
3dB带宽: 2 MHz
en - 输入电压噪声密度: 7 nV/sqrt Hz
增益误差: 0.001 %
In—输入噪声电流密度: 170 fA/sqrt Hz
Ios - 输入偏置电流 : 2 nA
湿度敏感性: Yes
每个通道的输出电流: 18 mA
产品类型: Instrumentation Amplifiers
PSRR - 电源抑制比: 135 dB
工厂包装数量: 2500
子类别: Amplifier ICs
INA828IDR
INA828ID

深圳市烨弘轩电子有限公司,我司2011年成立于中国经济特区深圳.我司专注于为全球电子企业提供优质的电子零件供应服务,竭力打造全球品牌元器件零售与批量供应中心。专业经营各类电子元器件(集成电路IC,存储芯片,分立器件,电源,无源元件,连接器,继电器,传感器,光电子,开关,保险元件,紧固件,开发工具,变压器,测试与测量等)。 我们以低成本提供全方位一站式电子元件供应链采购方案,包括但不仅限于电子元件紧急物料搜寻,电子元件齐套供应、电子元件降低成本的长期供应,库存寄售等一系列供应链解决方案。优势供应各类电子组件.
==================
深圳市烨弘轩电子有限公司 重点客户遍布中国内地 港 澳 台地区,另外欧美发达国家以及 一代一路沿线发展中国家我司也有大量长期合作的优质客户。
==================
深圳市烨弘轩电子有限公司 为一般纳税人 可开具17%增值税票 有合作基础可申请月结,延长账期等多种供货付款方式。
==================
公司经营目标:整合全球资源全 芯 全意为您服务。
公司服务宗旨:客户虐我千百遍,我待客户如初恋。
==================
主营 : 主动电子元器件 集成电路 IC 芯片 (AD TI MAX NXP ST LT XILINX ALTERA)等。
==================
联系方式: 您可以通过下面任意一种方式 联系到我们
企业网站:www.yhx-group.com
shype: pretying
阿里旺旺:cd_prety
微信号:yihuazhu666
销售经理:朱宜华 深圳市烨弘轩电子有限公司 深圳市福田区上步工业区204栋5楼东座516室
电话: 0755-82548684 多线
传真: 0755-82523504
手机: 13410068358
QQ : 746277983 1520285168
微信号: yihuazhu666
邮箱: zyh1818118@126.com
==================
烨弘轩电子郑重承诺:
我司所售物料 可提供样品 批量 方案 技术资料 技术支持。所有物料都是 原厂原包原标原装,每一片都来自正规渠道,每一片都可追溯。










