烨弘轩电子最新到货 有最新批号 朱生 13410068358 微信同号 可提供样品 批量 方案 技术资料 技术支持 竭诚为您提供优质服务。需要查询更多产品 www.yhx-group.com 。
OPA837IDCKR有现货 可添加我们联系方式获取最优惠价格
原厂原包原标原装每一片都来自正规渠道每一片都可追溯
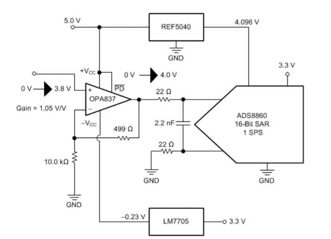
Texas Instruments OPA837低功耗、高精度、105MHz电压反馈运算放大器是一款单位增益稳定器件,在所有精密运算放大器中具有最高的带宽功率比 (MHz/Mw)。该器件在单5V电源电压下仅消耗600µA电流,并可在1V/V增益时实现105MHz带宽。
借助±130µV(最大值)的极低调整失调电压,可实现±0.4µV/°C的典型 (±1σ) 漂移。OPA837可在4.7nV/√Hz时提供极低的输入点噪声电平以实现3mW静态功耗,因此非常适合用于单端、逐次逼近寄存器 (SAR) 模数转换器 (ADC) 驱动应用。这些SAR ADC驱动器应用以及具有精密ADC的基准缓冲器应用均可从50MHz极高增益带宽的OPA837器件中获得快速充电电流,从而在高频下实现低输出阻抗。
OPA837可采用6引脚SOT-23封装(包括电源关断特性)和5引脚SC70封装。OPA837具有-40°C至+125°C的较宽工作温度范围。

特性
带宽:105MHz (AV = 1V/V)
极低(经调整)电源电流:600µA
增益带宽积:50MHz
转换率:105V/µs
负轨输入,轨到轨输出
25°C下的输入失调电压:±130µV(最大值)
输入失调电压漂移(DCK封装):<±1.6µV/°C(最大值)
输入电压噪声:4.7nV/√Hz (> 100Hz)
HD2:-120dBc(2 VPP、100kHz时)
HD3:-145dBc(2 VPP、100kHz时)
稳定时间:35ns,0.5V阶跃至0.1%

OPA837IDCKR 制造商: Texas Instruments
产品种类: 运算放大器 - 运放
安装风格: SMD/SMT
封装 / 箱体: SC70-5
电源电压-最大: 5.4 V
每个通道的输出电流: 70 mA
通道数量: 1 Channel
GBP-增益带宽产品: 50 MHz
SR - 转换速率 : 105 V/us
CMRR - 共模抑制比: 95 dB to 110 dB
Ib - 输入偏流: 520 nA
Vos - 输入偏置电压 : 0.13 mV
电源电压-最小: 2.7 V
工作电源电流: 592 uA
最小工作温度: - 40 C
最大工作温度: + 125 C
关闭: Shutdown
系列: OPA837
封装: Cut Tape
封装: MouseReel
封装: Reel
放大器类型: Voltage Feedback
特点: Small Size, Shutdown
输入类型: Rail-to-Rail
输出类型: Rail-to-Rail
产品: Operational Amplifiers
商标: Texas Instruments
3dB带宽: 5 MHz
en - 输入电压噪声密度: 4.7 nV/sqrt Hz
增益V/V: 1 V/V
In—输入噪声电流密度: 0.4 pA/sqrt Hz
Ios - 输入偏置电流 : 40 nA
产品类型: Op Amps - Operational Amplifiers
PSRR - 电源抑制比: 110 dB
工厂包装数量: 3000
子类别: Amplifier ICs
OPA837IDCKR
OPA2837IDGKT
OPA837IDCKT
OPA837IDBVT
OPA837IDBVR
OPA2837IDGKR

深圳市烨弘轩电子有限公司,我司2011年成立于中国经济特区深圳.我司专注于为全球电子企业提供优质的电子零件供应服务,竭力打造全球品牌元器件零售与批量供应中心。专业经营各类电子元器件(集成电路IC,存储芯片,分立器件,电源,无源元件,连接器,继电器,传感器,光电子,开关,保险元件,紧固件,开发工具,变压器,测试与测量等)。 我们以低成本提供全方位一站式电子元件供应链采购方案,包括但不仅限于电子元件紧急物料搜寻,电子元件齐套供应、电子元件降低成本的长期供应,库存寄售等一系列供应链解决方案。优势供应各类电子组件.
==================
深圳市烨弘轩电子有限公司 重点客户遍布中国内地 港 澳 台地区,另外欧美发达国家以及 一代一路沿线发展中国家我司也有大量长期合作的优质客户。
==================
深圳市烨弘轩电子有限公司 为一般纳税人 可开具17%增值税票 有合作基础可申请月结,延长账期等多种供货付款方式。
==================
公司经营目标:整合全球资源全 芯 全意为您服务。
公司服务宗旨:客户虐我千百遍,我待客户如初恋。
==================
主营 : 主动电子元器件 集成电路 IC 芯片 (AD TI MAX NXP ST LT XILINX ALTERA)等。
==================
联系方式: 您可以通过下面任意一种方式 联系到我们
企业网站:www.yhx-group.com
shype: pretying
阿里旺旺:cd_prety
微信号:yihuazhu666
销售经理:朱宜华 深圳市烨弘轩电子有限公司 深圳市福田区上步工业区204栋5楼东座516室
电话: 0755-82548684 多线
传真: 0755-82523504
手机: 13410068358
QQ : 746277983 1520285168
微信号: yihuazhu666
邮箱: zyh1818118@126.com
==================
烨弘轩电子郑重承诺:
我司所售物料 可提供样品 批量 方案 技术资料 技术支持。所有物料都是 原厂原包原标原装,每一片都来自正规渠道,每一片都可追溯。










