烨弘轩电子最新到货 有最新批号 朱生 13410068358 微信同号 可提供样品 批量 方案 技术资料 技术支持 竭诚为您提供优质服务。需要查询更多产品 www.yhx-group.com 。
ADM00865有现货 可添加我们联系方式获取最优惠价格
原厂原包原标原装每一片都来自正规渠道每一片都可追溯

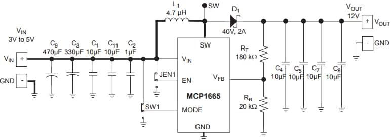
Microchip MCP1665升压转换器评估板提供了用于轻松评估MCP1665器件特性并演示其功能的平台。该评估板还设有用于正确布局的基准电压源,以及对于实施开关稳压器至关重要的大量元件。MCP1665升压转换器评估板具有软启动、内部补偿、过热保护、欠压闭锁 (UVLO) 以及借助EN跳线实现的可选使能状态等特性。借助该评估板,可缩短产品设计周期,并可演示MCP1665升压转换器的较高的输出电压和输出电流能力。
采用低输入电压源供电时,可提供12V输出
输入电压范围:3V至5V
借助EN跳线,可实现可选的使能状态
通过切换MODE开关,可以轻负载节能模式工作
欠压闭锁 (UVLO)
UVLO启动:2.9V
UVLO停止:2.7V
脉冲宽度调制/脉冲频率调制 (PWM/PFM) 工作模式
PWM开关频率:500kHz
峰值输入电流限制:3.6A
内部补偿
提供反馈引脚接地短路保护
过热保护

ADM00865制造商: Microchip
产品种类: 电源管理IC开发工具
产品: Evaluation Boards
类型: Voltage Regulators - Switching Regulators
工具用于评估: MCP1665
输入电压: 3 V to 5 V
输出电压: 12 V
封装: Bulk
输出电流: 1 A
商标: Microchip Technology
用于: MCP1665 Step-Up Regulator
产品类型: Power Management IC Development Tools
工厂包装数量: 1
子类别: Development Tools
ADM00865
深圳市烨弘轩电子有限公司,我司2011年成立于中国经济特区深圳.我司专注于为全球电子企业提供优质的电子零件供应服务,竭力打造全球品牌元器件零售与批量供应中心。专业经营各类电子元器件(集成电路IC,存储芯片,分立器件,电源,无源元件,连接器,继电器,传感器,光电子,开关,保险元件,紧固件,开发工具,变压器,测试与测量等)。 我们以低成本提供全方位一站式电子元件供应链采购方案,包括但不仅限于电子元件紧急物料搜寻,电子元件齐套供应、电子元件降低成本的长期供应,库存寄售等一系列供应链解决方案。优势供应各类电子组件.
==================
深圳市烨弘轩电子有限公司 重点客户遍布中国内地 港 澳 台地区,另外欧美发达国家以及 一代一路沿线发展中国家我司也有大量长期合作的优质客户。
==================
深圳市烨弘轩电子有限公司 为一般纳税人 可开具17%增值税票 有合作基础可申请月结,延长账期等多种供货付款方式。
==================
公司经营目标:整合全球资源全 芯 全意为您服务。
公司服务宗旨:客户虐我千百遍,我待客户如初恋。
==================
主营 : 主动电子元器件 集成电路 IC 芯片 (AD TI MAX NXP ST LT XILINX ALTERA)等。
==================
联系方式: 您可以通过下面任意一种方式 联系到我们
企业网站:www.yhx-group.com
shype: pretying
阿里旺旺:cd_prety
微信号:yihuazhu666
销售经理:朱宜华 深圳市烨弘轩电子有限公司 深圳市福田区上步工业区204栋5楼东座516室
电话: 0755-82548684 多线
传真: 0755-82523504
手机: 13410068358
QQ : 746277983 1520285168
微信号: yihuazhu666
邮箱: zyh1818118@126.com
==================
烨弘轩电子郑重承诺:
我司所售物料 可提供样品 批量 方案 技术资料 技术支持。所有物料都是 原厂原包原标原装,每一片都来自正规渠道,每一片都可追溯。










