烨弘轩电子最新到货 有最新批号 朱生 13410068358 微信同号 可提供样品 批量 方案 技术资料 技术支持 竭诚为您提供优质服务。需要查询更多产品 www.yhx-group.com 。
LM73605QRNPTQ1有现货 可添加我们联系方式获取最优惠价格
原厂原包原标原装每一片都来自正规渠道每一片都可追溯

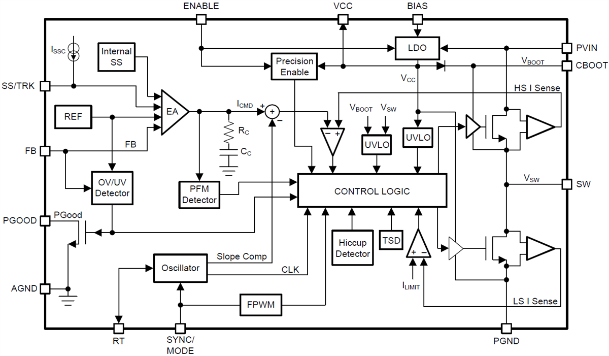
Texas Instruments LM7360x-Q1降压转换器是易于使用的同步降压直流-直流转换器,能够驱动高达5A (LM73605-Q1) 或6A (LM73606-Q1) 负载电流。这可以通过3.5V至36V的电源电压来完成。LM73605-Q1/LM73606-Q1以非常小的解决方案尺寸提供卓越的效率和输出精度。该器件采用峰值电流模式控制。可调节开关频率、与外部时钟同步、FPWM选项、电源良好标志、精度使能、可调软启动和跟踪等额外特性为各种应用提供灵活且易于使用的解决方案。轻负载时的自动频率折返和可选的外部偏置可提高整个负载范围内的效率。该系列仅需少量外部元件,其引脚分配经过专门设计,有助于实现简单的PCB布局以及最佳的EMI和散热性能。保护特性包括热关断、输入欠压闭锁、逐周期限流以及断续短路保护。LM73605-Q1和LM73606-Q1器件是引脚对引脚兼容,可轻松实现电流调节。
符合汽车应用类AEC-Q100标准
器件温度 1 级:工作结温范围是-40°C至+125°C
器件人体模型 (HBM) 静电放电 (ESD) 等级第2kV级
器件充电器件模型 (CDM) 静电放电等级第C3级
可湿性侧翼QFN封装 (WQFN)
低EMI和低开关噪声
低静态电流
关断电流:0.8µA(典型值)
无负载有效模式下15µA(典型值)
宽电压转换范围
tON-MIN = 60ns(典型值)
tOFF-MIN = 70ns(典型值)
低MOSFET导通电阻
RDS_ON_HS = 53mΩ(典型值)
RDS_ON_LS = 31mΩ(典型值)
可调节频率范围:350kHz至2.2MHz
引脚可选自动模式或强制PWM模式
启动进入预偏置负载,固定或可调软启动时间,以及跟踪
可同步至外部时钟、内部补偿、电源良好标记以及精密使能
逐周期限流、断续、UVLO和热关断保护

LM73605QRNPTQ1制造商: Texas Instruments
产品种类: 开关稳压器 LM73605QRNPTQ1
安装风格: SMD/SMT
封装 / 箱体: WQFN-30
输出电压: 1 V to 34.2 V
输出电流: 5 A
输出端数量: 1 Output
最大输入电压: 36 V
拓扑结构: Buck
最小输入电压: 3.5 V
开关频率: 350 kHz to 2.2 MHz
最小工作温度: - 40 C
最大工作温度: + 125 C
系列: LM73605-Q1
封装: Cut Tape
封装: MouseReel
封装: Reel
输入电压: 3.5 V to 36 V
工作温度范围: - 40 C to + 125 C
静态电流: 0.6 uA
类型: Synchronous Step-Down Voltage Converter
商标: Texas Instruments
关闭: Shutdown
湿度敏感性: Yes
工作电源电流: 15 uA
产品类型: Switching Voltage Regulators
工厂包装数量: 250
子类别: PMIC - Power Management ICs
电源电压-最小: 3.5 V
LM73605QRNPTQ1

深圳市烨弘轩电子有限公司,我司2011年成立于中国经济特区深圳.我司专注于为全球电子企业提供优质的电子零件供应服务,竭力打造全球品牌元器件零售与批量供应中心。专业经营各类电子元器件(集成电路IC,存储芯片,分立器件,电源,无源元件,连接器,继电器,传感器,光电子,开关,保险元件,紧固件,开发工具,变压器,测试与测量等)。 我们以低成本提供全方位一站式电子元件供应链采购方案,包括但不仅限于电子元件紧急物料搜寻,电子元件齐套供应、电子元件降低成本的长期供应,库存寄售等一系列供应链解决方案。优势供应各类电子组件.
==================
深圳市烨弘轩电子有限公司 重点客户遍布中国内地 港 澳 台地区,另外欧美发达国家以及 一代一路沿线发展中国家我司也有大量长期合作的优质客户。
==================
深圳市烨弘轩电子有限公司 为一般纳税人 可开具17%增值税票 有合作基础可申请月结,延长账期等多种供货付款方式。
==================
公司经营目标:整合全球资源全 芯 全意为您服务。
公司服务宗旨:客户虐我千百遍,我待客户如初恋。
==================
主营 : 主动电子元器件 集成电路 IC 芯片 (AD TI MAX NXP ST LT XILINX ALTERA)等。
==================
联系方式: 您可以通过下面任意一种方式 联系到我们
企业网站:www.yhx-group.com
shype: pretying
阿里旺旺:cd_prety
微信号:yihuazhu666
销售经理:朱宜华 深圳市烨弘轩电子有限公司 深圳市福田区上步工业区204栋5楼东座516室
电话: 0755-82548684 多线
传真: 0755-82523504
手机: 13410068358
QQ : 746277983 1520285168
微信号: yihuazhu666
邮箱: zyh1818118@126.com
==================
烨弘轩电子郑重承诺:
我司所售物料 可提供样品 批量 方案 技术资料 技术支持。所有物料都是 原厂原包原标原装,每一片都来自正规渠道,每一片都可追溯。










