烨弘轩电子最新到货 有最新批号 朱生 13410068358 微信同号 可提供样品 批量 方案 技术资料 技术支持 竭诚为您提供优质服务。需要查询更多产品 www.yhx-group.com 。
MIKROE-2810有现货 可添加我们联系方式获取最优惠价格
原厂原包原标原装每一片都来自正规渠道每一片都可追溯
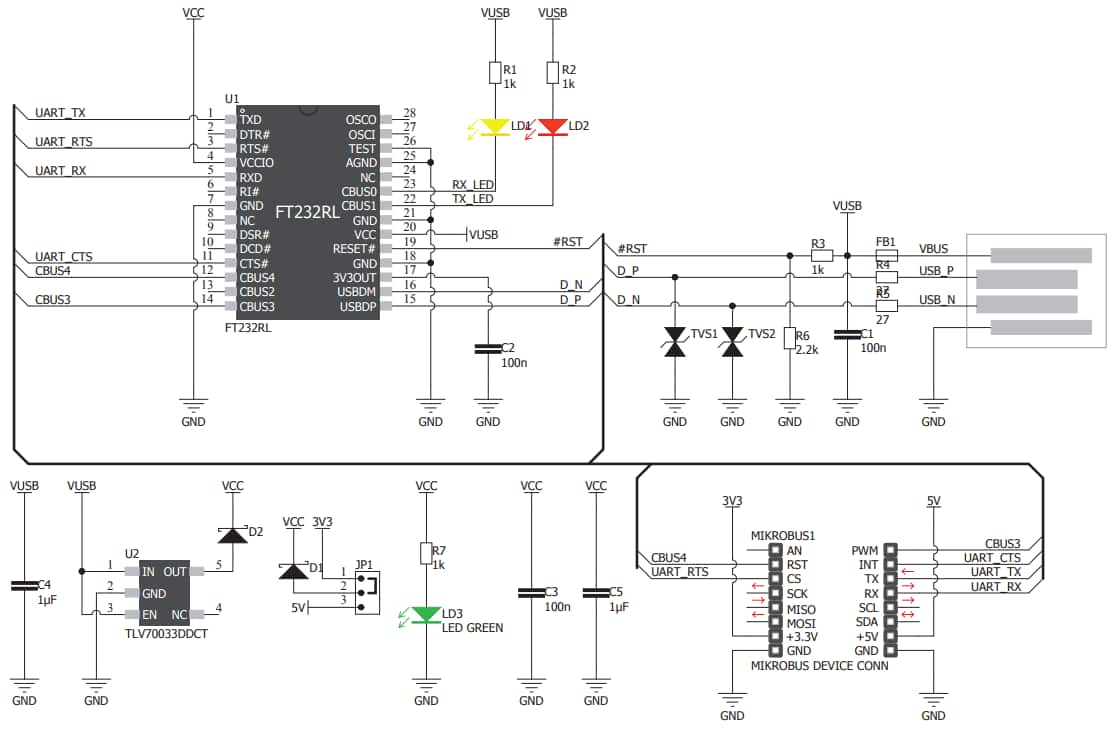
MikroElektronika USB UART 4 Click Board™设有USB转异步串行数据接口,旨在让基于微控制器的设计轻松与个人电脑通信。该click板配有FT232RL USB转UART接口模块,可以无缝且轻松地将UART线连接至个人电脑。FT232RL包含产品描述字符串、CBUS I/O配置、PID、序列号,以及用于存储USB VID的集成式1024位内部EEPROM。波特率发生器可通过48MHz参考时钟向UART控制器提供16x时钟输入。波特率由14位预分频器和3个寄存器位调整,通过OS终端应用程序选择,并需转发给驱动程序。该款USB UART 4 click板适用于各种需要用于连接USB转UART的现成而简单的解决方案的应用。

特性
FT232RL USB转UART接口模块
针对USB协议的集成支持
CBUS可编程引脚
在OTP存储器中设置的唯一序列号
接口:
通用输入/输出 (GPIO)
通用异步接收器/发射器 (UART)
3.3V或5V输入电压
3.3V至5.25V逻辑电平
工作温度范围:-40ºC至85ºC
用于主要操作系统的免版税虚拟Com端口 (VCP) 和直接 (D2XX) 驱动程序

MIKROE-2810制造商: MikroElektronika
产品种类: 界面开发工具
产品: Add-On Boards
类型: USB
工具用于评估: FT232RL
尺寸: 42.9 mm x 25.4 mm
商标: MikroElektronika
接口类型: UART, USB
工作电源电压: 3.3 V/5 V
产品类型: Interface Development Tools
工厂包装数量: 1
子类别: Development Tools
商标名: mikroBUS
MIKROE-2810

深圳市烨弘轩电子有限公司,我司2011年成立于中国经济特区深圳.我司专注于为全球电子企业提供优质的电子零件供应服务,竭力打造全球品牌元器件零售与批量供应中心。专业经营各类电子元器件(集成电路IC,存储芯片,分立器件,电源,无源元件,连接器,继电器,传感器,光电子,开关,保险元件,紧固件,开发工具,变压器,测试与测量等)。 我们以低成本提供全方位一站式电子元件供应链采购方案,包括但不仅限于电子元件紧急物料搜寻,电子元件齐套供应、电子元件降低成本的长期供应,库存寄售等一系列供应链解决方案。优势供应各类电子组件.
==================
深圳市烨弘轩电子有限公司 重点客户遍布中国内地 港 澳 台地区,另外欧美发达国家以及 一代一路沿线发展中国家我司也有大量长期合作的优质客户。
==================
深圳市烨弘轩电子有限公司 为一般纳税人 可开具17%增值税票 有合作基础可申请月结,延长账期等多种供货付款方式。
==================
公司经营目标:整合全球资源全 芯 全意为您服务。
公司服务宗旨:客户虐我千百遍,我待客户如初恋。
==================
主营 : 主动电子元器件 集成电路 IC 芯片 (AD TI MAX NXP ST LT XILINX ALTERA)等。
==================
联系方式: 您可以通过下面任意一种方式 联系到我们
企业网站:www.yhx-group.com
shype: pretying
阿里旺旺:cd_prety
微信号:yihuazhu666
销售经理:朱宜华 深圳市烨弘轩电子有限公司 深圳市福田区上步工业区204栋5楼东座516室
电话: 0755-82548684 多线
传真: 0755-82523504
手机: 13410068358
QQ : 746277983 1520285168
微信号: yihuazhu666
邮箱: zyh1818118@126.com
==================
烨弘轩电子郑重承诺:
我司所售物料 可提供样品 批量 方案 技术资料 技术支持。所有物料都是 原厂原包原标原装,每一片都来自正规渠道,每一片都可追溯。










