烨弘轩电子最新到货 有最新批号 朱生 13410068358 微信同号 可提供样品 批量 方案 技术资料 技术支持 竭诚为您提供优质服务。需要查询更多产品 www.yhx-group.com 。
RFFM8550QTR7有现货 可添加我们联系方式获取最优惠价格
原厂原包原标原装每一片都来自正规渠道每一片都可追溯
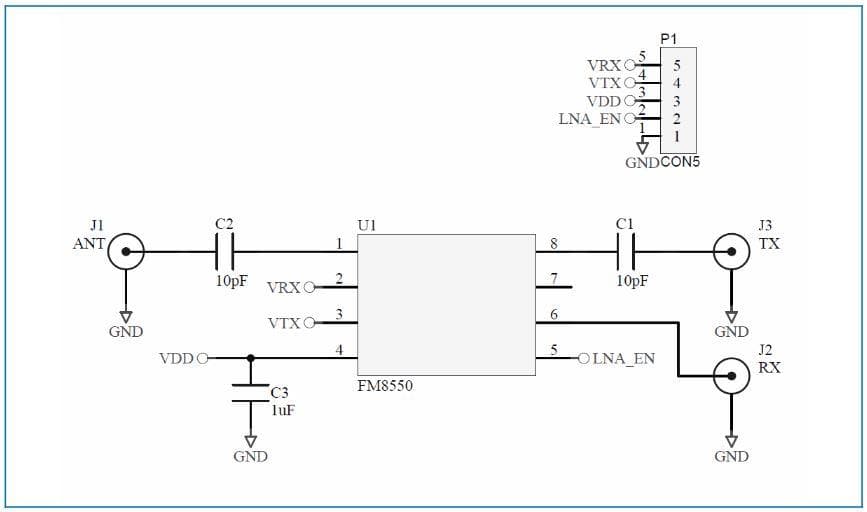
Qorvo RFFM8550 Wi-Fi前端模块为Wi-Fi交换机802.11a/n/ac和LAN模块提供了完整的集成解决方案。RFFM8550模块采用超小尺寸封装,集成匹配功能可最大限度地减少应用布局面积,从而减少外部元件的数量。RFFM8550模块有助于减少物料清单、系统占位面积并降低制造成本,从而更加轻松地实现完整的前端解决方案。RFFM8550模块集成了单刀双掷 (SP2T) 发送或接收 (T/R) 开关以及一个带旁路模式的5GHz低噪声放大器 (LNA)。RFFM8550模块采用8引脚DFN封装,封装尺寸为1.5mm x 1.5mm x 0.4mm。RFFM8550QPCK410开发工具设计用于评估RFFM8550前端模块。典型应用包括手机、移动设备、游戏、消费电子产品以及上网本或笔记本电脑。
3V至5V电源电压
单刀双掷 (SPTR) 发送或接收 (T/R) 开关
带旁路模式的LNA
50Ω输入和输出匹配
宽电源电压范围
支持带集成功率放大器 (iPA) 的WiFi芯片组
薄型封装,便于模块设计
工作频率:5.18GHz至5.825GHz
工作温度范围:-40°C至85°C
手机
移动设备
平板电脑
消费类电子产品
游戏
上网本或笔记本电脑
电视、显示器和视频

RFFM8550QTR7制造商: Qorvo
产品种类: 射频前端
类型: 802.11 a/n/ac WLAN
工作频率: 5.18 GHz to 5.825 GHz
NF—噪声系数: 2.5 dB
工作电源电压: 3.6 V
工作电源电流: 100 mA
最大工作温度: + 85 C
安装风格: SMD/SMT
封装 / 箱体: DFN-8
封装: Cut Tape
封装: MouseReel
封装: Reel
技术: Silicon
商标: Qorvo
增益: 12 dB
最小工作温度: - 40 C
P1dB - 压缩点: 30 dBm
产品类型: RF Front End
工厂包装数量: 2500
子类别: Wireless & RF Integrated Circuits
RFFM8550QTR7
RFFM8550QPCK-410
深圳市烨弘轩电子有限公司,我司2011年成立于中国经济特区深圳.我司专注于为全球电子企业提供优质的电子零件供应服务,竭力打造全球品牌元器件零售与批量供应中心。专业经营各类电子元器件(集成电路IC,存储芯片,分立器件,电源,无源元件,连接器,继电器,传感器,光电子,开关,保险元件,紧固件,开发工具,变压器,测试与测量等)。 我们以低成本提供全方位一站式电子元件供应链采购方案,包括但不仅限于电子元件紧急物料搜寻,电子元件齐套供应、电子元件降低成本的长期供应,库存寄售等一系列供应链解决方案。优势供应各类电子组件.
==================
深圳市烨弘轩电子有限公司 重点客户遍布中国内地 港 澳 台地区,另外欧美发达国家以及 一代一路沿线发展中国家我司也有大量长期合作的优质客户。
==================
深圳市烨弘轩电子有限公司 为一般纳税人 可开具17%增值税票 有合作基础可申请月结,延长账期等多种供货付款方式。
==================
公司经营目标:整合全球资源全 芯 全意为您服务。
公司服务宗旨:客户虐我千百遍,我待客户如初恋。
==================
主营 : 主动电子元器件 集成电路 IC 芯片 (AD TI MAX NXP ST LT XILINX ALTERA)等。
==================
联系方式: 您可以通过下面任意一种方式 联系到我们
企业网站:www.yhx-group.com
shype: pretying
阿里旺旺:cd_prety
微信号:yihuazhu666
销售经理:朱宜华 深圳市烨弘轩电子有限公司 深圳市福田区上步工业区204栋5楼东座516室
电话: 0755-82548684 多线
传真: 0755-82523504
手机: 13410068358
QQ : 746277983 1520285168
微信号: yihuazhu666
邮箱: zyh1818118@126.com
==================
烨弘轩电子郑重承诺:
我司所售物料 可提供样品 批量 方案 技术资料 技术支持。所有物料都是 原厂原包原标原装,每一片都来自正规渠道,每一片都可追溯。










