烨弘轩电子最新到货 有最新批号 朱生 13410068358 微信同号 可提供样品 批量 方案 技术资料 技术支持 竭诚为您提供优质服务。需要查询更多产品 www.yhx-group.com 。
MIKROE-2889有现货 可添加我们联系方式获取最优惠价格
原厂原包原标原装每一片都来自正规渠道每一片都可追溯
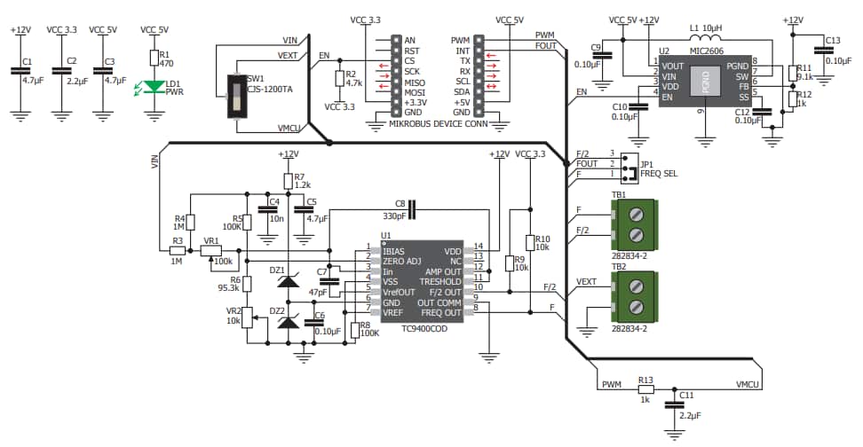
MikroElektronika MIKROE-2889电压转频率Click板可以将模拟电压转换为特定频率的脉冲波信号。向该Click板的输入端施加0V至5V的电压后,该Click板会生成频率与输入电压成线性比例的脉冲串。MIKROE-2889 Click板可提供线性响应,具有良好的线性度,频率范围为10Hz至10kHz,并具有出色的温度稳定性。该Click板包括两个可变电阻,用于增益和偏置微调。
MIKROE-2889 click板设有一个板载TC9400转换器和一个MIC2606升压稳压器。TC9400 IC是一款电压转频率和频率转电压转换器,而MIC2606 IC则是一款工作频率为2MHz的升压稳压器。MIKROE-2889 click板可提供输入电压端子 (VOLT IN),用于连接高达5V的控制电压。该click板适用于仪器仪表、工业和自动化市场中的各种电压转频率应用。该click板非常适合用于模数转换、长期积分以及线性频率调制。MIKROE-2889 click板还可用于电压转频率转换,以及用作可变时钟信号发生器。
板载模块:
TC9400电压转频率和频率转电压转换器
MIC2606脉宽调制 (PWM) 直流-直流升压开关稳压器
良好的线性度
频率范围:10Hz至10kHz
出色的温度稳定性
提供通用输入输出 (GPIO) 接口
输入电压:3.3V和5V
57.15mm x 25.4mm
仪器仪表、工业和自动化市场
模数转换和长期积分
线性调频和解调
频率转电压转换

MIKROE-2889制造商: MikroElektronika
产品种类: 数据转换 IC 开发工具
产品: Development Tools
类型: Signal Conditioning
工具用于评估: MIKROE-2889
工作电源电压: 3.3 V, 5 V
描述/功能: Device Which Turns Analog Voltage Into Pulse Wave Signal
尺寸: 57.15 mm x 25.4 mm
商标: MikroElektronika
接口类型: UART, USB
用于: AD Conversion, Long-Term Integration, Linear Frequency Modulation
产品类型: Data Conversion IC Development Tools
工厂包装数量: 1
子类别: Development Tools
商标名: mikroBUS
MIKROE-2889


深圳市烨弘轩电子有限公司
,我司2011年成立于中国经济特区深圳.我司专注于为全球电子企业提供优质的电子零件供应服务,竭力打造全球品牌元器件零售与批量供应中心。专业经营各类电子元器件(集成电路IC,存储芯片,分立器件,电源,无源元件,连接器,继电器,传感器,光电子,开关,保险元件,紧固件,开发工具,变压器,测试与测量等)。 我们以低成本提供全方位一站式电子元件供应链采购方案,包括但不仅限于电子元件紧急物料搜寻,电子元件齐套供应、电子元件降低成本的长期供应,库存寄售等一系列供应链解决方案。优势供应各类电子组件.
==================
深圳市烨弘轩电子有限公司 重点客户遍布中国内地 港 澳 台地区,另外欧美发达国家以及 一代一路沿线发展中国家我司也有大量长期合作的优质客户。
==================
深圳市烨弘轩电子有限公司 为一般纳税人 可开具17%增值税票 有合作基础可申请月结,延长账期等多种供货付款方式。
==================
公司经营目标:整合全球资源全 芯 全意为您服务。
公司服务宗旨:客户虐我千百遍,我待客户如初恋。
==================
主营 : 主动电子元器件 集成电路 IC 芯片 (AD TI MAX NXP ST LT XILINX ALTERA)等。
==================
联系方式: 您可以通过下面任意一种方式 联系到我们
企业网站:www.yhx-group.com
shype: pretying
阿里旺旺:cd_prety
微信号:yihuazhu666
销售经理:朱宜华 深圳市烨弘轩电子有限公司 深圳市福田区上步工业区204栋5楼东座516室
电话: 0755-82548684 多线
传真: 0755-82523504
手机: 13410068358
QQ : 746277983 1520285168
微信号: yihuazhu666
邮箱: zyh1818118@126.com
==================
烨弘轩电子郑重承诺:
我司所售物料 可提供样品 批量 方案 技术资料 技术支持。所有物料都是 原厂原包原标原装,每一片都来自正规渠道,每一片都可追溯。










