烨弘轩电子最新到货 有最新批号 朱生 13410068358 微信同号 可提供样品 批量 方案 技术资料 技术支持 竭诚为您提供优质服务。需要查询更多产品 www.yhx-group.com 。
有现货 可添加我们联系方式获取最优惠价格
原厂原包原标原装每一片都来自正规渠道每一片都可追溯
LTC6432-15 - 100kHz 至 1.4GHz 差分 ADC 驱动器 / IF 放大器
特点
100kHz 至 1400MHz 带宽
在 1MHz 时具有 54.4dBm OIP3 (驱动一个 100Ω 差分负载)
在 150MHz 时具有 48.0dBm OIP3 (驱动一个 100Ω 差分负载)
高达 15dBm 输出功率
在 240MHz 时 NF = 3.0dB
低 1/f 噪声拐角
用户定义的低频率
15.2dB 固定功率增益
A 级器件在 150MHz 频率下进行了 100% 的 OIP3 测试
0.8nV/√Hz 总输入噪声
> 2.75VP-P 线性输出摆幅
P1dB = 22.5dBm
不易受到 VCC 变化的影响
输入 / 输出在内部匹配至 100Ω 差分
单 5V 电源
DC 功率 = 850mW
可实现无条件稳定
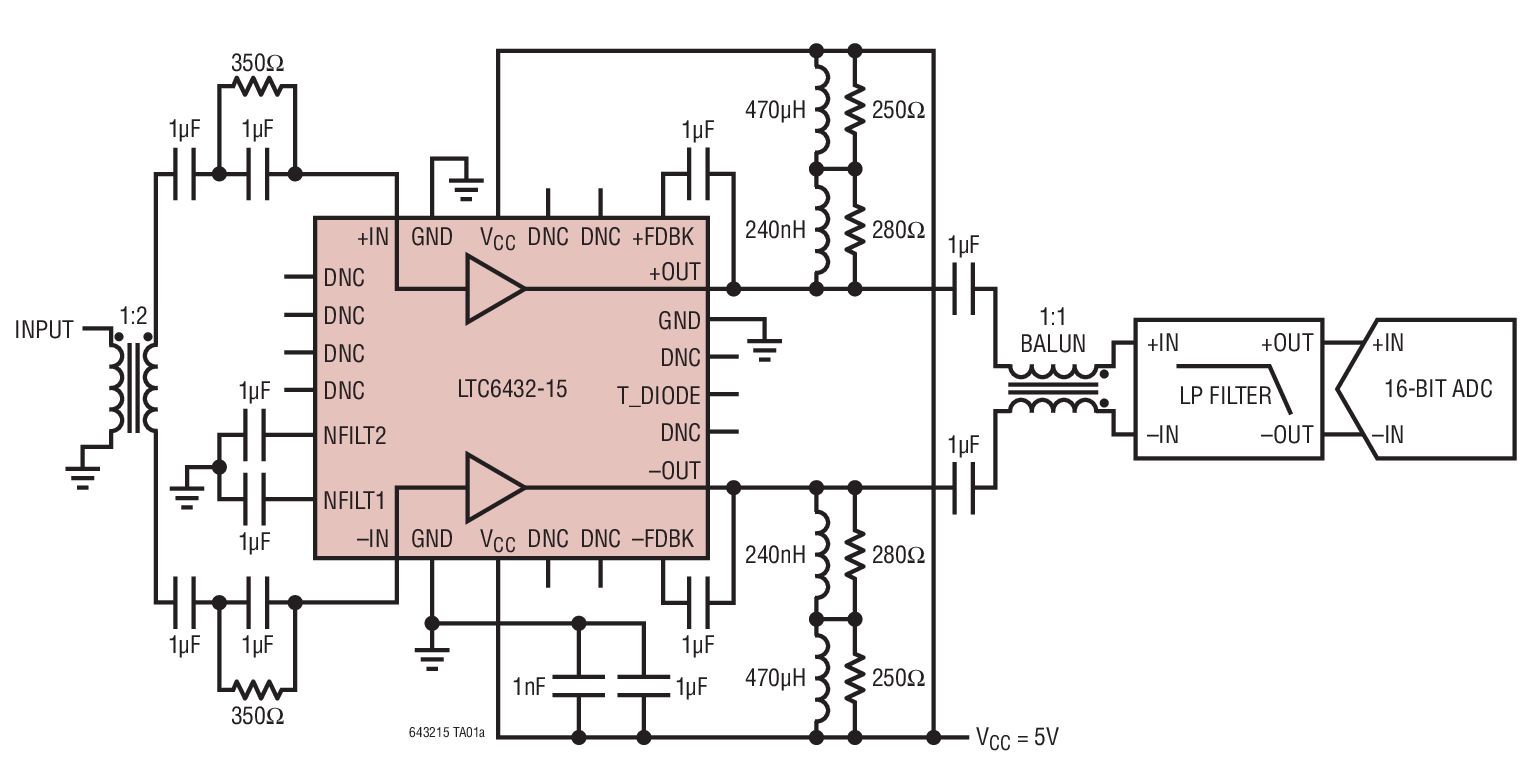
典型应用


描述
LTC®6432-15 是一款超高动态范围差分增益部件放大器,专为驱动高分辨率、高速 ADC 而设计。它提供了一个全 GHz 数据带宽,适用于复杂的高效频谱调制方案或抗阻塞物能力至关重要的场合。这款独特的器件能够在 100kHz 至 1GHz 的频段内同时实现低噪声、无可比拟的线性度和平坦的增益。
与宽带 GaAs PHEMT、MESFET 和 GaN FET 不同,基于 SiGe 工艺的该放大器具有低的 1/f 噪声,并可在低至 100kHz 的频率条件下使用。
LTC6432-15 以简单易用为设计目标,所需的支持组件极少。阻抗匹配、温度补偿和偏置控制在内部处理,以确保在环境条件变化的情况下提供一致的性能。
所有 A 级 LTC6432-15 器件的 OIP3 指标均在 150MHz 频率下进行测试并提供相关保证。LTC6432-15 采用具有裸露衬垫的 4mm x 4mm、24 引脚 QFN 封装,旨在改善热管理和实现低电感。
如需具有相似性能的单端 50Ω IF 增益部件,请查阅相关器件 LTC6433-15 的信息。
应用
差分 1GHz 带宽 ADC 驱动器
宽带测试仪器放大器
差分 IF 放大器
50Ω / 75Ω 平衡 IF 放大器
深圳市烨弘轩电子有限公司,我司2011年成立于中国经济特区深圳.我司专注于为全球电子企业提供优质的电子零件供应服务,竭力打造全球品牌元器件零售与批量供应中心。专业经营各类电子元器件(集成电路IC,存储芯片,分立器件,电源,无源元件,连接器,继电器,传感器,光电子,开关,保险元件,紧固件,开发工具,变压器,测试与测量等)。 我们以低成本提供全方位一站式电子元件供应链采购方案,包括但不仅限于电子元件紧急物料搜寻,电子元件齐套供应、电子元件降低成本的长期供应,库存寄售等一系列供应链解决方案。优势供应各类电子组件.
==================
深圳市烨弘轩电子有限公司 重点客户遍布中国内地 港 澳 台地区,另外欧美发达国家以及 一代一路沿线发展中国家我司也有大量长期合作的优质客户。
==================
深圳市烨弘轩电子有限公司 为一般纳税人 可开具17%增值税票 有合作基础可申请月结,延长账期等多种供货付款方式。
==================
公司经营目标:整合全球资源全 芯 全意为您服务。
公司服务宗旨:客户虐我千百遍,我待客户如初恋。
==================
主营 : 主动电子元器件 集成电路 IC 芯片 (AD TI MAX NXP ST LT XILINX ALTERA)等。
==================
联系方式: 您可以通过下面任意一种方式 联系到我们
企业网站:www.yhx-group.com
shype: pretying
阿里旺旺:cd_prety
微信号:yihuazhu666
销售经理:朱宜华 深圳市烨弘轩电子有限公司 深圳市福田区上步工业区204栋5楼东座516室
电话: 0755-82548684 多线
传真: 0755-82523504
手机: 13410068358
QQ : 746277983 1520285168
微信号: yihuazhu666
邮箱: zyh1818118@126.com
==================
烨弘轩电子郑重承诺:
我司所售物料 可提供样品 批量 方案 技术资料 技术支持。所有物料都是 原厂原包原标原装,每一片都来自正规渠道,每一片都可追溯。










