烨弘轩电子最新到货 有最新批号 朱生 13410068358 微信同号 可提供样品 批量 方案 技术资料 技术支持 竭诚为您提供优质服务。需要查询更多产品 www.yhx-group.com 。
LTC3623EUDD LTC3623IUDD 有现货 可添加我们联系方式获取最优惠价格
原厂原包原标原装每一片都来自正规渠道每一片都可追溯
LTC3623 - 15V、±5A、轨至轨同步降压型稳压器
特点
可采用单个电阻器设置的 VOUT:0V 至 VIN – 0.5V
Silent Switcher® 架构
IISET 准确度:±1%
可在整个 VOUT 范围内实现严紧的 VOUT 调节
输出电流监视器准确度:±5%
可编程导线压降补偿
容易并联以实现较高电流和热散
输入电源电压调节环路
高效率:达 96%
输出电流:±5A
集成型 N 沟道功率 MOSFET (60mΩ 上管和 30mΩ 下管)
可调的开关频率:400kHz 至 4MHz
VIN 范围:4V 至 15V
电流模式操作以实现超卓的电压和负载瞬态响应
停机模式吸收 <1μA 的电源电流
扁平 24 引脚 3mm x 5mm QFN 封装
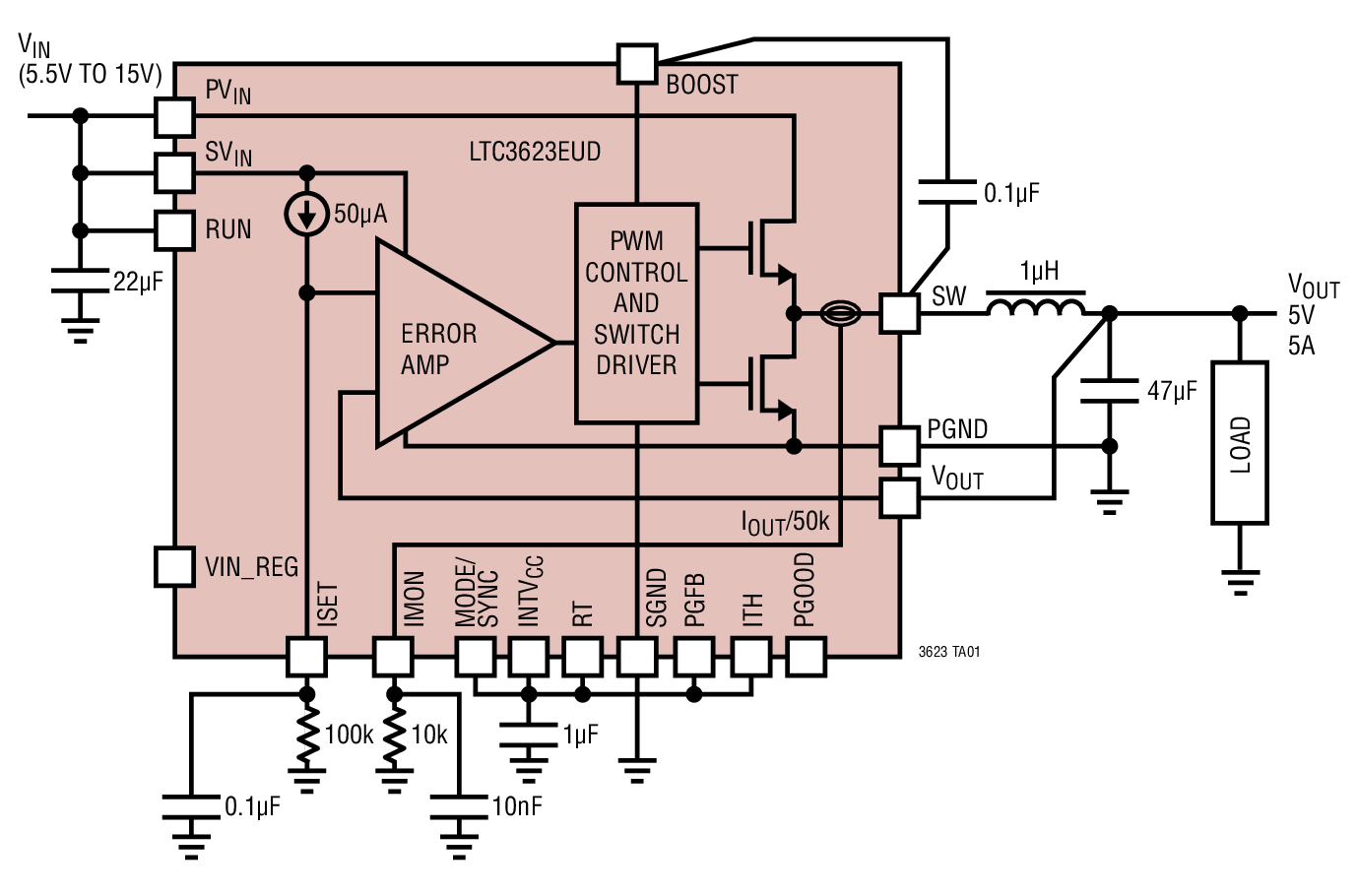
典型应用


描述
LTC®3623 是一款高效率、单片式、同步降压型稳压器,其输出电压利用单个外部电阻器进行设置。在 ISET 引脚上具有内部生成的 50μA 准确电流源,因而允许用户设置一个范围为 0V 至 VIN – 0.5V 的输出电压。另外,用户还能用一个外部电压电源直接驱动 ISET 引脚以设置转换器的 VOUT。VOUT 电压直接回馈至误差放大器,以被调节至 ISET 电压。SVIN 引脚的工作电源电压范围为 15V 到低至 4V,而 PVIN 引脚的电压范围则为 15V 到低至 1.5V,从而使其成为双锂离子电池和从一个 12V 或 5V 电压轨获取电源的合适之选。
该器件的工作频率可利用一个外部 RT 电阻器设置在 400kHz 至 4MHz 的范围内。较高的开关频率允许使用较小的表面贴装型电感器,而较低的频率则可实现较高的功率效率。独特的恒定频率 / 受控接通时间架构非常适合于那些既在高频率下运作、同时又要求快速负载瞬态响应的高降压比应用。
应用
跟踪电源或 DDR 存储器电源
ASIC 衬底偏置
负载点 (POL) 电源
便携式仪表、电池供电型设备
热电冷却器 (TEC) 系统
深圳市烨弘轩电子有限公司,我司2011年成立于中国经济特区深圳.我司专注于为全球电子企业提供优质的电子零件供应服务,竭力打造全球品牌元器件零售与批量供应中心。专业经营各类电子元器件(集成电路IC,存储芯片,分立器件,电源,无源元件,连接器,继电器,传感器,光电子,开关,保险元件,紧固件,开发工具,变压器,测试与测量等)。 我们以低成本提供全方位一站式电子元件供应链采购方案,包括但不仅限于电子元件紧急物料搜寻,电子元件齐套供应、电子元件降低成本的长期供应,库存寄售等一系列供应链解决方案。优势供应各类电子组件.
==================
深圳市烨弘轩电子有限公司 重点客户遍布中国内地 港 澳 台地区,另外欧美发达国家以及 一代一路沿线发展中国家我司也有大量长期合作的优质客户。
==================
深圳市烨弘轩电子有限公司 为一般纳税人 可开具17%增值税票 有合作基础可申请月结,延长账期等多种供货付款方式。
==================
公司经营目标:整合全球资源全 芯 全意为您服务。
公司服务宗旨:客户虐我千百遍,我待客户如初恋。
==================
主营 : 主动电子元器件 集成电路 IC 芯片 (AD TI MAX NXP ST LT XILINX ALTERA)等。
==================
联系方式: 您可以通过下面任意一种方式 联系到我们
企业网站:www.yhx-group.com
shype: pretying
阿里旺旺:cd_prety
微信号:yihuazhu666
销售经理:朱宜华 深圳市烨弘轩电子有限公司 深圳市福田区上步工业区204栋5楼东座516室
电话: 0755-82548684 多线
传真: 0755-82523504
手机: 13410068358
QQ : 746277983 1520285168
微信号: yihuazhu666
邮箱: zyh1818118@126.com
==================
烨弘轩电子郑重承诺:
我司所售物料 可提供样品 批量 方案 技术资料 技术支持。所有物料都是 原厂原包原标原装,每一片都来自正规渠道,每一片都可追溯。










